Broadcom ACFJ-332B Hochgeschwindigkeits-Gate-Treiber-Optokoppler
Broadcom ACFJ-332B Hochgeschwindigkeits-Gate-Treiber-Optokoppler sind zweikanalige Industriestandard-Hochgeschwindigkeits-Gate-Treiber-Optokoppler mit Rail-to-Rail-Ausgang. Diese Bauteile bieten eine Isolationsspannung von 5.000 VRMS zwischen Eingangs- und Ausgangskanälen und eine funktionale Isolationsspannung von bis zu 700 VRMS zwischen zwei Ausgangskanälen. Die ACFJ-332B Optokoppler verfügen über eine Gleichtakt-Übergangsfestigkeit (CMTI) von mehr als 150 kV/μs, um fehlerhafte Gate-Treiber-Ausfälle in Umgebungen mit hohem Rauschpegel zu verhindern. Diese Gate-Treiber-Optokoppler unterstützen einen großen Eingangs- und Treiber-Ausgangsspannungsbereich und verfügen über eine Miller-Klemmfunktion, die ein sicheres, zuverlässiges Ausschalten für MOSFET-/GaN-Leistungsbauteile gewährleistet. Zu den typischen Applikationen gehören Netzteile, EV-Ladung, Wechselrichter und Speicher für erneuerbare Energien sowie Motorantriebe für die Industrieautomatisierung und Robotik.Merkmale
- 4 A Maximaler Spitzenausgangsstrom
- Zweikanal-Rail-to-Rail-Ausgänge
- Unterspannungssperre (UVLO) mit Hysterese
- 65 ns maximale Verzögerungszeit
- Gleichtakt-Transientenfestigkeit (CMTI): 150kV/μs
- EN-Pin für verbesserte Sicherheitsfunktion
- Miller-Klemm-Senkenstrom von mindestens 1 A
- Großer VCC-Bereich: 15 V bis 25 V
- -40 °C bis 125 °C industrieller Temperaturbereich
- Dual isolierte Kanäle in einem SO-24-Gehäuse mit 8,3 mm Kriech- und Luftstrecke
- 3,5 mm Kriechstrecke zwischen zwei Ausgangstreibern
- Sicherheitszulassungen:
- - UL/cUL 1577 5.000 VRMS für 1 Minute
- - IEC/EN 60747-5-5 VIORM = 1.414 VPEAK
Applikationen
- Stromversorgung und EV-Ladung
- Wechselrichter und Speicher für erneuerbare Energien
- Motorantrieb für Industrieautomatisierung und Robotik
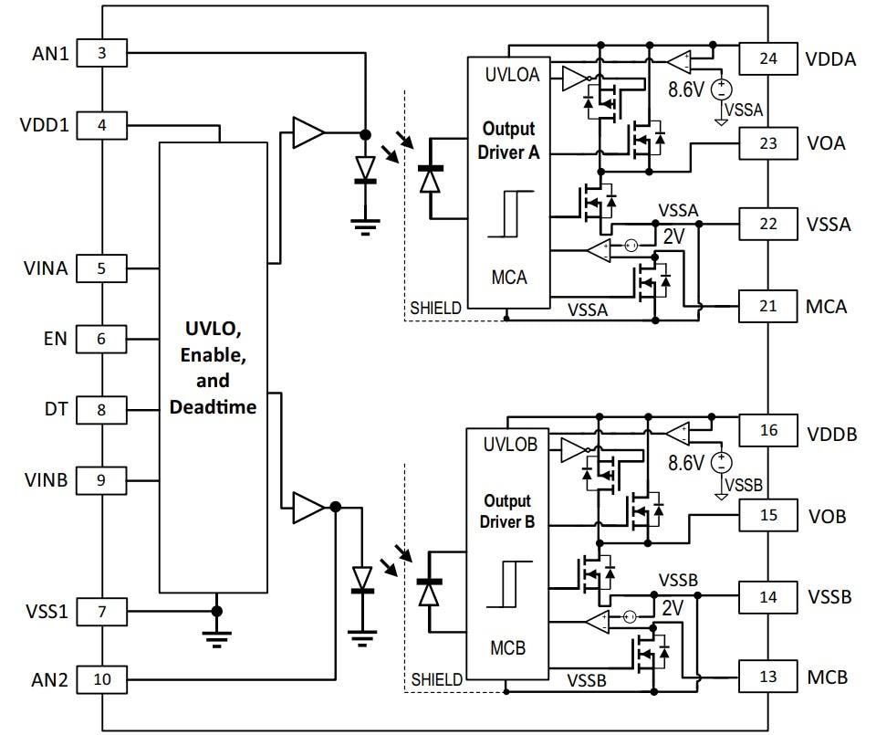
Funktionales Blockdiagramm
Typische Applikations-Schaltung
Veröffentlichungsdatum: 2024-12-24
| Aktualisiert: 2025-01-14
