Broadcom ACFJ-3530T Smart-Gate-Drive-Optokoppler
Broadcom ACFJ-3530T Smart-Gate-Drive-Optokoppler verfügen über einen integrierten Flyback-Controller für einen isolierten DC/DC-Wandler und eine IGBT-Entsättigungserkennung mit Sanftabschaltschutz und Fehlerrückmeldung. Darüber hinaus verfügen diese Optokoppler über eine Unterspannungssperre mit Feedback und eine aktive Miller-Stromklemme. Die ACFJ-3530T R2Coupler™-Optokoppler bieten eine schnelle Laufzeitverzögerung und eine ausgezeichnete Timing-Versatzleistung, die eine ausgezeichnete Timing-Steuerung und einen hervorragenden Wirkungsgrad ermöglicht. Diese Optokoppler verfügen über eine hohe Rauschimmunität, eine maximale Laufzeitverzögerung von 200 ns und werden in einem Automotive-Temperaturbereich von -40 °C bis +125 °C betrieben. Zu den typischen Applikationen gehören IGBT-/SiC-MOSFET-Gate-Treiber für Traktionswechselrichter, Ladegeräte sowie Heizung, Lüftung und Klimaanlage (HLK).Merkmale
- Gemäß der AEC-Q100 Klasse 1 Testrichtlinien qualifiziert
- Integrierter Flyback-Controller für isolierte DC/DC-Wandler-Stromversorgungssteuerung und Diagnose
- 16 V ±5 % geregelte Ausgangsversorgungsspannung
- Programmierbare negative Versorgung
- Versorgungsausgangs-Überlastschutz
- Kurzschluss-Sicherung am Versorgungsausgang
- Externer Primärschalter, der sich hervorragend für Lastabwurf-Testbedingungen und Hochleistungsskalierung eignet
- Integrierter ausfallsicherer IGBT-Schutz
- IGBT-Desat-Überstrommessung, „sanfte“ IGBT-Abschaltung und Fehlerrückmeldung
- Unterspannungssperre (UVLO) mit Feedback
- Hohe Störfestigkeit
- 50 kV/μs bei VCM = 1500 V Gleichtaktunterdrückung (CMR)
- Miller-Stromklemmen
- Direkter LED-Eingang mit niedriger Eingangsimpedanz und niedriger Rauschempfindlichkeit
- Negative Gate-Vorspannung
- SO-24-Gehäuse mit 8 mm Kriech- und Luftstrecke
- Behördliche Genehmigungen
- UL1577, CSA
- IEC 60747-5-5
Applikationen
- IGBT-/SiC-MOSFET-Gate-Treiber für:
- Traktionswechselrichter
- Ladegeräte
- HVAC
Technische Daten
- -40 °C bis +125 °C automotive-Temperaturbereich
- Mindest-Spitzenausgangsstrom: ±1,5 A
- 2 A Mindest-Miller-Klemmen-Senkenstrom
- 200 ns maximale Verzögerungszeit
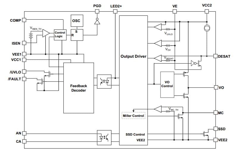
Funktionales Blockdiagramm
Veröffentlichungsdatum: 2020-12-28
| Aktualisiert: 2024-03-27
