Broadcom ACPL-355JC 10 A-Gate Drive Optokoppler
Broadcom ACPL-355JC 10 A Gate-Drive-Optokoppler bieten integrierte ausfallsichere IGBT- und SiC-MOSFET-Diagnosefunktionen, Schutz und Fehlermeldung. Der ACPL-355JC verfügt über eine Gleichtakt-Transientenimmunität (CMTI) von mehr als 100kV/μs und bietet eine minimale Laufzeitverzögerung mit ausgezeichnetem Timing-Versatz. Der hohe Spitzenausgangsstrom und der große Betriebsspannungsbereich des Bauteils machen eine Ausgangspufferschaltung überflüssig. Dies ermöglicht Designern die Implementierung von kostengünstigen isolierten Gate-Drive-Lösungen für Motorantriebe und Wechselrichter.Die ACPL-355JC 10 A Gate-Drive-Optokoppler von Broadcom sind vollausgestattete, einfach zu implementierende Smart-Gate-Treiber, die für eine verstärkte galvanische Trennung mit 2,262 VSpitzenbetriebsspannung zertifiziert sind, die die Sicherheitsvorschriften gemäß IEC/EN/DIN, UL und CSA erfüllen. Der ACPL-355JC ist in einem kompakten 600-V-CTI-SO-16-Gehäuse erhältlich.
Merkmale
- Maximaler Spitzenausgangsstrom: 10 A
- 600 V CTI-Form, Materialgruppe I
- 150 ns maximale Verzögerungszeit
- Überstromerkennung mit konfigurierbarer „Soft“ -Abschaltung
- Funktionssicherheitsberichte
- Überstrom-Fehlerrückmeldung
- UVLO Statusrückmeldung
- 100 kV/μs Mindest-Gleichtaktunterdrückung (CMR) bei VCM = 1.500 V
- Dualer Ausgangsantrieb zur Steuerung der Ein- und Ausschaltzeit
- Unterspannungssperre (UVLO) mit Hysterese
- Großer VDD2 -Betriebsbereich: 15 V bis 30 V
- -40°C bis +110 °C industrieller Temperaturbereich
- Kriechstrecke und Luftstrecke: 8,3 mm
- Anstehende Sicherheitsgenehmigungen
- UL/cUL 1577 anerkannt: 5.000 VRMS für 1 Minute
- IEC/EN 60747-5-5 VIORM = 2,262 VPEAK
Applikationen
- Motorantriebe im Mittelspannungsbereich
- 1.500 V Solarwechselrichter und Windwechselrichter
- Statische Var-Generatoren (ADI)/Hochspannungswandler (HVC)
- IGBT-Treiber
- SiC-MOSFET-Gate-Treiber
- Industrieantriebe und -umrichter
- Wechselrichter für erneuerbare Energien
- Solar-Wechselrichter
- Servoantriebe
- Motorantriebe
- AC-Wechselrichter
- IGBT-Wechselrichter
- Schaltnetzteile
Videos
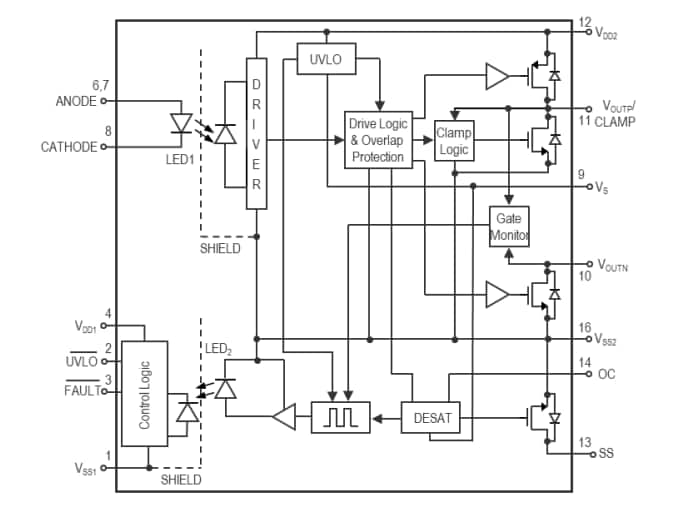
Funktionsdiagramm
Veröffentlichungsdatum: 2021-12-09
| Aktualisiert: 2024-10-29
