Broadcom ASSR-601J 1-Form-A-Solid State Relais
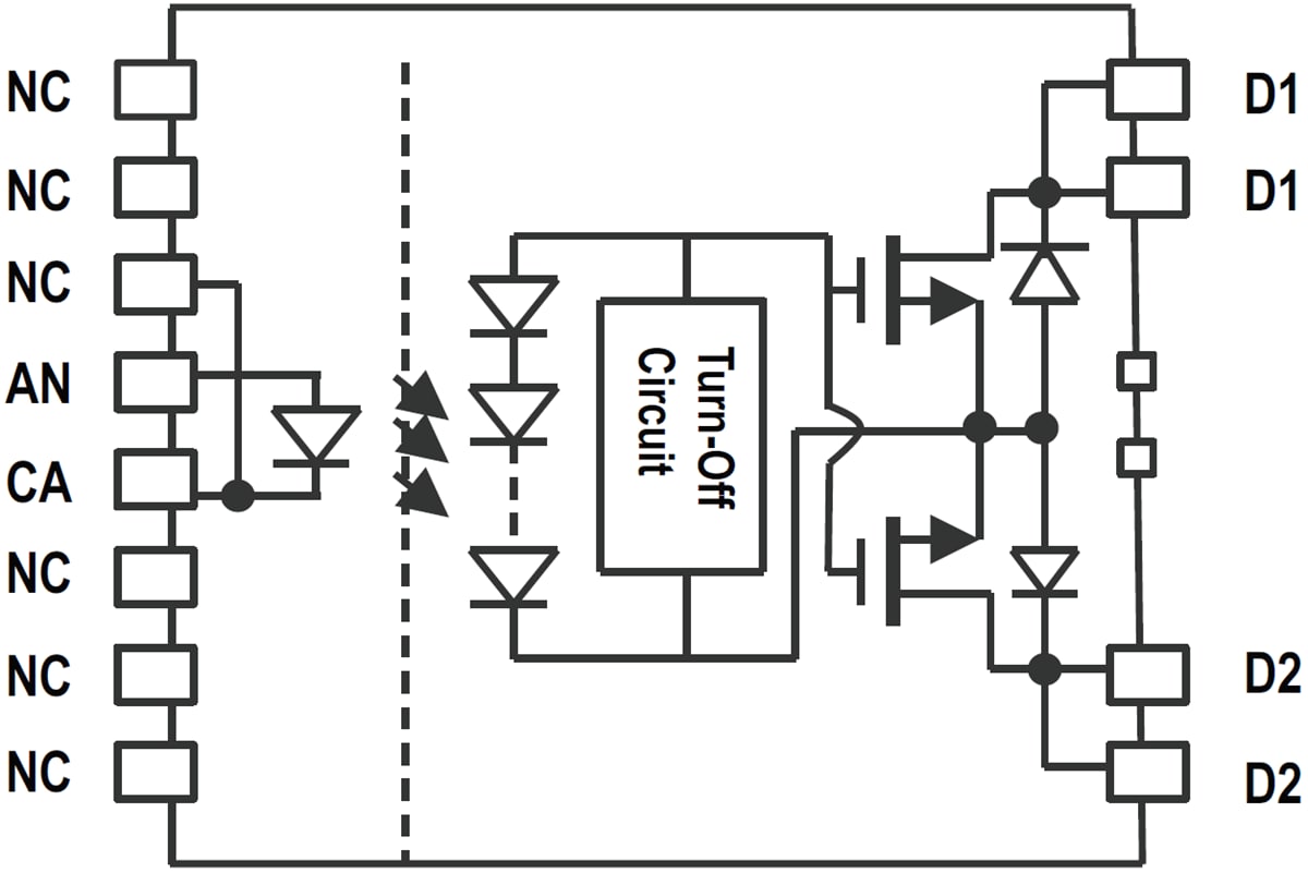
ASSR-601J 1-Form-A-Solid State Relais von Broadcom sind Hochspannungs-Solid-State-Relais, die für Hochspannungs-Industrieapplikationen ausgelegt sind. Das ASSR-601J besteht aus einer AlGaAs-Infrarot-Leuchtdioden-Eingangsstufe (LED), die optisch mit einer Hochspannungsausgangs-Erkennungsschaltung gekoppelt ist. Die Erkennungsschaltung besteht aus einem Hochgeschwindigkeits-Fotovoltaik-Diodenarray und einer Treiberschaltung zum An-/Abschalten von zwei diskreten Hochspannungs-MOSFETs. Das Relais schaltet ein (Kontakt schließt) mit einem minimalen Eingangsstrom von 10 mA durch die Eingangs-LED. Das Relais schaltet ab (Kontakt öffnet sich) mit einer Eingangsspannung von 0,4 V oder weniger.Das ASSR-601J entspricht den 1-Form-A-Elektromechanik-Relais (EMR) und ist in einem 16-Pin-SOIC-Gehäuse verfügbar. Dieses Solid State Relais bietet eine verstärkte Isolierung und Zuverlässigkeit für eine sichere Signalisolierung, die in Automotive- und Hochtemperatur-Industrieapplikationen unabdingbar ist.
Merkmale
- Kompakter bidirektionaler Halbleiter-Signalschalter
- Betriebstemperaturbereich
- TA = -40 °C bis +110 °C für ASSR-601J
- TA = -40 °C bis +105 °C für ASSR-601JV
- TA = -40 °C bis +125 °C für ASSR-601JT
- Durchschlagspannung, VOFF: 1.500 V bei IDSS = 250 μA
- Avalanche-eingestufte MOSFETs
- Ausgangs-Ableitstrom
- IOFF = 10 nA bei VDS = 1.000 V für ASSR-601J
- IOFF <1 μA bei VDS = 1.000 V für ASSR-601JV
- IOFF <5 μA bei VDS = 1.000 V für ASSR-601JT
- On-Widerstand, RON < 250 Ω bei IO = 50 mA
- Einschaltzeit: TON < 4 ms
- Ausschaltzeit: TOFF < 0,5 ms
- Gehäuse: 300mil-SO-16
- Luft- und Kriechstrecke ≥8 mm (Eingang-Ausgang)
- Kriechstrecke >5 mm (zwischen Drain-Pins von MOSFETs)
- Sicherheitszertifizierungen und behördliche Genehmigungen
- IEC/EN/DIN EN 60747-5-5
- Maximale funktionsfähige Isolationsspannung 1.414 VPEAK
- 5.000 VRMS für 1 Minute gemäß UL1577
- CSA Component Acceptance
Applikationen
- Batterie-/Motor-/Solarmodul-Isolationswiderstands-Messung/Kriechverlust-Erkennung
- Fliegende BMS-Kondensatortopologie für die Erkennung von Batterien
- Austausch von Elektromechanik-Relais
- Einschaltstrombegrenzung
- Solid State Relais
Datenblätter
Weitere Ressourcen
Funktionales Diagramm
Veröffentlichungsdatum: 2018-10-03
| Aktualisiert: 2022-07-26
