Diodes Incorporated AP3781 AC/DC-Stromversorgungs-Controller
Der AC/DC-Stromversorgungs-Controller AP3781 von Diodes Incorporated ist ein leistungsstarker AC/DC-Stromversorgungs-Controller. Er eignet sich hervorragend für Ladegerät- und Adapteranwendungen und regelt die Ausgangsspannung und den Strom auf der Primärseite. Der AP3781 verfügt über eine Pulsfrequenz-Modulation im diskontinuierlichen Leitungsmodus (DCM). Er arbeitet im Pulsfrequenzmodulationsmodus (PFM) und Spitzenstrom-Amplitudenmodulationsmodus (AM), um eine feinabgestimmte Frequenzkurve innerhalb des gesamten Leistungsbereichs zu bilden. Der AP3781 erreicht einen hohen durchschnittlichen Wirkungsgrad und verbessert das hörbare Rauschen.Merkmale
- Primärseitige Regelung macht den Optokoppler überflüssig
- Nulllast-Eingangsleistung: 75 mW
- Flyback-Topologie im DCM-Betrieb
- Externer einstellbarer Übertemperaturschutz
- Feste interne Kabelkompensation: 3 %
- Externe Kabelkompensation: 3 % bis 8 %
- AM-/PFM-Betriebsart mit mehreren Segmenten zur Verbesserung des hörbaren Rauschens und des Wirkungsgrads
- Extrem niedriger Unterspannungsschutz unterstützt eine große Betriebsspannung für den Motorantrieb von Elektrowerkzeugen
- Bleifrei und vollständig RoHS-konform
- Halogen- und antimonfreies umweltfreundliches Bauteil
Applikationen
- Router
- Elektrowerkzeuge
- Set-Top-Box-Netzteile (STB)
- Smart-Lautsprecher
- Netzwerkadapter
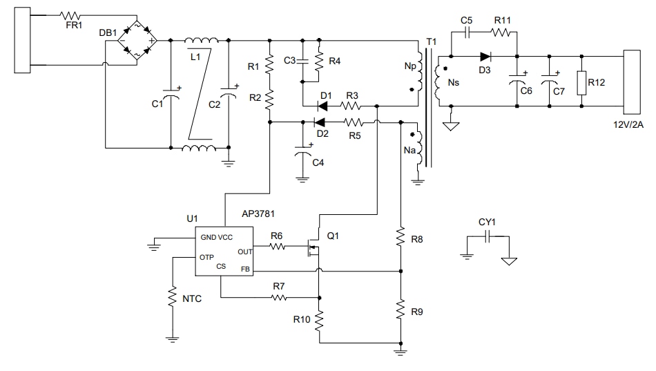
Typische Applikations-Schaltung
Veröffentlichungsdatum: 2020-06-19
| Aktualisiert: 2024-08-02
