Diodes Incorporated AP3981B/C/D2 Leistungsschalter
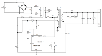
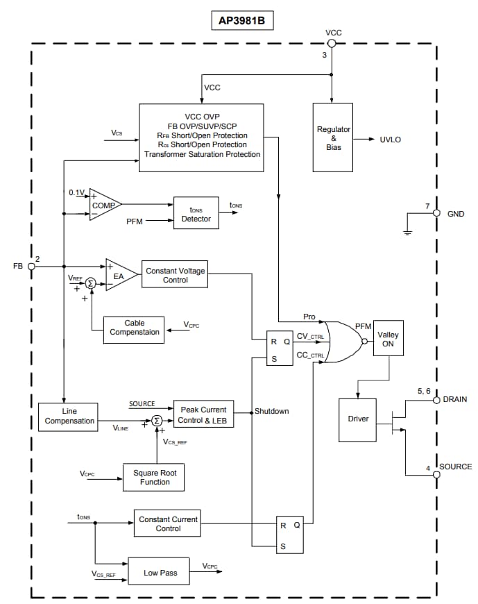
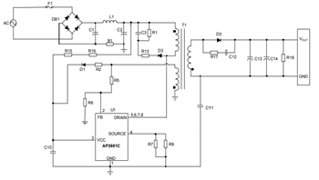
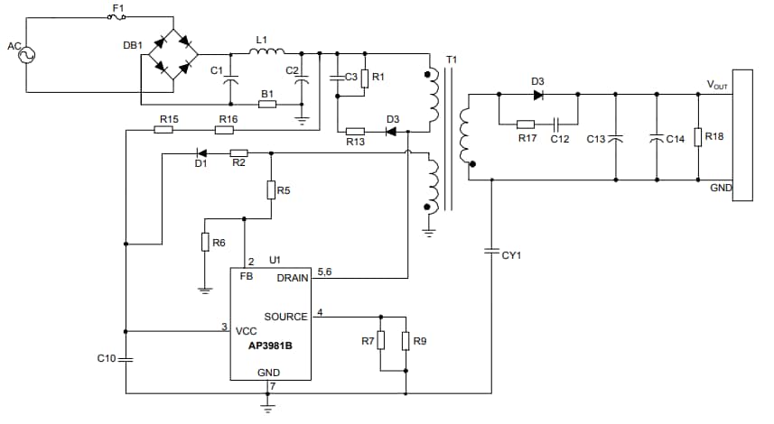
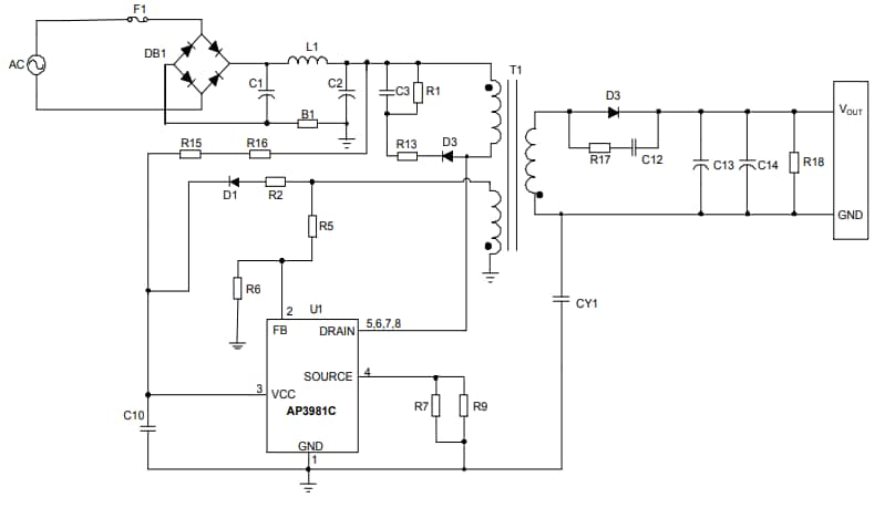
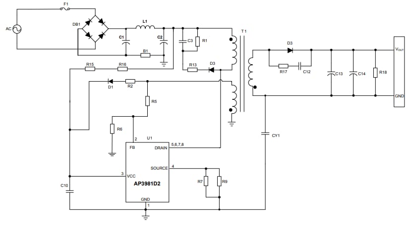
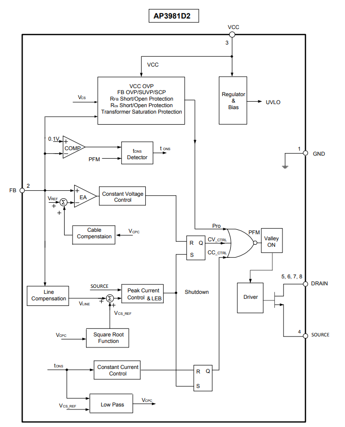
Diodes Incorporated AP3981B/C/D2 Leistungsschalter enthalten einen primärseitigen Regelungs-Controller und einen n-Kanal-Leistungs-MOSFET. Diese Leistungsschalter können einen genauen Konstantstrom (CC) und eine genaue Konstantspannung (CV) erzielen, ohne dass ein Optokoppler erforderlich ist. Die Leistungsschalter AP3981B/C/D2 werden im Spitzenstrom-Amplitudenmodulationsmodus (AM-Modus) und im Impulsfrequenzmodulationsmodus (PFM-Modus) betrieben. Dadurch entsteht eine feineingestellte Frequenzkurve innerhalb des gesamten Leistungsbereichs und ermöglicht den Leistungsschaltern einen hohen Durchschnittswirkungsgrad zu erzielen sowie das hörbare Rauschen zu reduzieren. Diese Leistungsschalter bieten umfassende Schutzfunktionen, ohne dass eine zusätzliche Schaltung erforderlich ist. Die Leistungsschalter AP3981B/C/D2 bieten einen VCC-Überspannungsschutz, einen Ausgangs-Überspannungs- und Unterspannungsschutz, eine Ausgangskurzschluss-Sicherung, eine Zyklus-für-Zyklus-Strombegrenzung, einen Schutz offener Schleifen und einen internen OTP. Zu den typischen Applikationen gehören Router, Set-Top-Box-Netzteile und Netzwerkadapter.Merkmale
- Primärseitige Regelung macht den Optokoppler überflüssig
- Integrierter 650-V-Leistungs-MOSFET
- Nulllast-Eingangsleistung: 75 mW
- Flyback-Topologie im DCM-Betrieb
- Extern einstellbare Leitungskompensation für CC
- Feste interne Kabelkompensation
- AM-/PFM-Betriebsart mit mehreren Segmenten zur Verbesserung der Audio-Rauschunterdrückung und des Wirkungsgrads
- Frequenz-Jitter zur Verbesserung von System-EMI
- Kapazitive Last-Einschaltfunktion
- Valley-On für einen höheren Wirkungsgrad und bessere EMI-Absorbierung
- Mehrere Schutzfunktionen:
- Sekundärseitiger Überspannungsschutz (SOVP)
- Sekundärseitiger Unterspannungsschutz (SUVP)
- Ausgangskurzschlussschutz (SCP)
- Transformator-Sättigungsschutz (TSP) über die primäre Spitzenstrombegrenzung
- Interner Übertemperaturschutz (OTP)
- RoHS-konform
Applikationen
- Router
- Set-Top-Box-Netzteile
- Netzwerkadapter
Weitere Ressourcen
Veröffentlichungsdatum: 2019-10-01
| Aktualisiert: 2023-08-03
