Diodes Incorporated AP66200 Evaluierungsboard
Das AP66200 Evaluierungsboard von Diodes Incorporated kann die Leistung des AP66200 bewerten. Das AP66200-Board von Diodes Incorporated kann auf die Leistung zugreifen, indem die Einstellungen des EVM-Boards über Steckbrücken konfiguriert werden. Die AP66200 Wandler verfügen über eine einstellbare Schaltfrequenz und eine intern kompensierte Komponente mit einer internen Standardfrequenz von 500 kHz.Merkmale
- Evaluiert die Leistung, indem die Einstellungen der EVM-Platine über Steckbrücken konfiguriert werden
- Bewertet die Leistung des AP66200
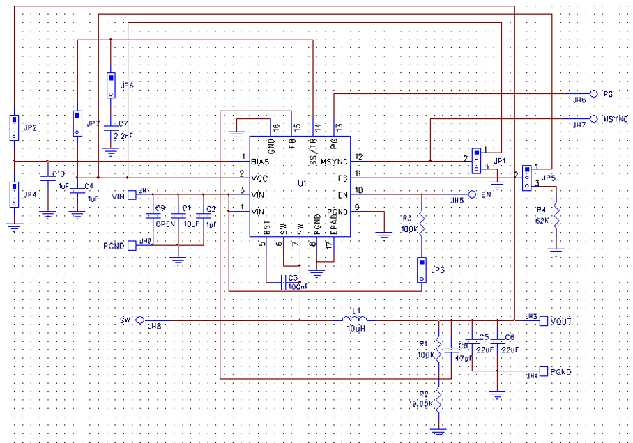
SCHALTPLAN FÜR DAS EVALUIERUNGSBOARD
Veröffentlichungsdatum: 2024-02-13
| Aktualisiert: 2024-03-13
