Diodes Incorporated AP64100Q Synchroner Abwärtswandler
Der Diodes Inc. AP64100Q synchrone Abwärtswandler ist ein Automotive-konformer synchroner 1-A-Abwärtswandler mit einem großen Eingangsspannungsbereich von 3,8 V bis 40 V. Das Bauteil bietet eine vollständige Integration eines 150-mΩ-High-Side-Leistungs-MOSFETs und eines 80-mΩ-Low-Side-Leistungs-MOSFETs für eine DC/DC-Abwärtswandlung mit hohem Wirkungsgrad. Das AP64100Q Bauteil kann einfach verwendet werden, indem die Anzahl externer Komponenten aufgrund der Übernahme einer Spitzenstrommodusregelung reduziert wird.Das Design des AP64100Q von Diodes Inc. ist für die Reduzierung von elektromagnetischen Störungen (EMI) optimiert. Das Bauteil verfügt über ein proprietäres Gate-Treiber-Schema, um Schaltknoten-Überschwingungen zu widerstehen, ohne die Einschalt- und Ausschaltzeiten des MOSFETS zu beeinträchtigen, wodurch das abgestrahlte Hochfrequenz-EMI-Rauschen, das durch die MOSFET-Schaltung ausgelöst wird, reduziert wird. Darüber hinaus verfügt der AP64100Q über eine Frequenzspreizung (FSS) mit einem Schaltfrequenz-Jitter von ±6 %, der die EMI reduziert, indem die emittierte Energie für einen längeren Zeitraum in einer beliebigen Frequenz verbleibt.
Merkmale
- AEC-Q100-qualifiziert für Fahrzeuganwendungen
- Bauteil-Temperatur Klasse 1: -40 °C bis +125 °C TA-Bereich
- 3,8 V bis 40 VIN
- Ausgangsspannung (VOUT): 0,8 V bis VIN
- Dauerausgangsstrom: 1 A
- Referenzspannung: 0,8 V ±1 %
- Niedriger Ruhestrom von 25 µA (Impulsfrequenzmodulation)
- Anpassbare Schaltfrequenz: 100 kHz bis 2,2 MHz
- Externe Taktsynchronisierung: 100 kHz bis 2,2 MHz
- Wirkungsgrad von bis zu 88 % bei Leichtlast von 5 mA
- Proprietäres Gate-Treiberdesign für beste EMI-Reduzierung
- Frequenzspreizung (FSS) zur Reduzierung von EMI
- Low-Dropout-Modus (LDO)
- Präzisionsfreigabe mit Schwellenwert zur Anpassung von UVLO
- Schutzschaltung
- Unterspannungssperre (UVLO)
- Ausgangsüberspannungsschutz (OVP)
- Zyklus-für-Zyklus-Spitzenstrombegrenzung
- Thermische Abschaltung
- Bleifrei und RoHs-konform
- Halogen- und antimonfreies umweltfreundliches Bauteil
Applikationen
- Automotive-Leistungssysteme
- Automotive-Infotainment
- Automotive-Kombiinstrumente
- Automotive-Telematik
- Automotive-Beleuchtungssteuerung
- Erweiterte Fahrerassistenzsysteme (FAS)
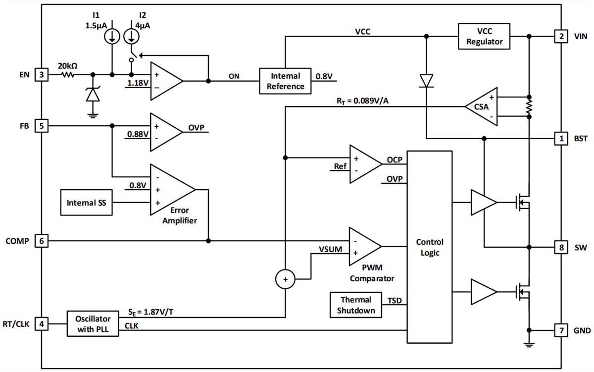
Funktionales Blockdiagramm
Veröffentlichungsdatum: 2021-10-01
| Aktualisiert: 2022-03-11
