Diodes Incorporated AL8891Q Synchroner Automotive-LED-Abwärtstreiber
Der Diodes Incorporated AL8891Q synchrone Automotive-LED-Abwärtstreiber ist ein benutzerfreundlicher synchroner DC/DC-LED-Abwärtstreiber mit einer High-Side-Strommessung, der von einem Eingangsspannungsbereich von 4,5 V bis 65 Veinen Konstantstrom von bis zu 2 A ansteuern kann. Der AL8891Q optimiert den hohen Wirkungsgrad und bietet eine hohe Schaltfrequenz von bis zu 2,5 MHz, wodurch eine kleinere Induktivitätsgröße und eine kompakte Formfaktor-Lösung ermöglicht wird. Die Pin-Anordnung ermöglicht ein einfaches, optimales PCB-Layout. Eine konstante On-Time-Steuerung erreicht eine einfache Regelschleifenkompensation und Zyklus-für-Zyklus-Strombegrenzung mit einer schnellen dynamischen Reaktion.Funktionen wie Fehlermeldung, PWM/analoge Verdunkelung, interner Soft-Start und Abschaltung bieten eine flexible und benutzerfreundliche Plattform für verschiedene Applikationen. Die diskontinuierliche Leitung und die automatische Frequenzreduzierung bei leichten Lasten verbessern den Wirkungsgrad bei geringer Last. Zu den Schutzfunktionen gehören eine thermische Abschaltung, VIN- und VCC-Unterspannungssperre, Zyklus-für-Zyklus-Strombegrenzung, Ausgangs-Unterbrechungsschutz und Kurzschluss-Sicherung für die LED sowie Unterbrechungsschutz/Kurzschluss-Sicherung der externen Komponenten. Der AL8891Q LED-Treiber von Diodes Incorporated ist in einem thermisch verbesserten TSSOP16EP-Gehäuse verfügbar.
Merkmale
- AEC-Q100 Klasse 1 qualifiziert, PPAP-fähig und in IATF16949-zertifizierten Anlagen hergestellt
- Eingangsspannung: 4,5 V bis 65 V
- Maximale Ausgangsspannung: 64 V
- VOUT nahe an VIN -Schiene (Tastverhältnis von bis zu 99 %)
- Integrierte MOSFETs:
- 200 mΩ High-Side
- 130 mΩ Low-Side
- Konstantausgangsstrom: 2 A
- High-Side-Strommessung
- LED-Stromgenauigkeit von 4 %
- Unterstützt sowohl PWM- als auch analoge Verdunkelung
- Interne Kompensation ohne externen Kondensator
- Maximale Schaltfrequenz: 2.500 kHz
- 97 %% Wirkungsgrad
- Mess-/Rückkopplungsspannung: 200 mV
- Ruhestrom (typisch): 1 mA
- Zyklus-für-Zyklus-Stromschutz
- Diagnose- und Fehlermeldeanzeige
- Schutz der LED gegen Unterbrechung und Kurzschluss
- Thermischer Übertemperaturschutz und automatischer Neustart
- Umgebungstemperaturbereich: -40 °C bis +125 °C
- TSSOP-16EP-Gehäuse mit verbesserten thermischen Eigenschaften
- Vollständig RoHS-konform und völlig bleifrei
- Halogen- und antimonfreies umweltfreundliches Bauteil
Applikationen
- Automotive-Scheinwerfer
- Tagfahrlampen (DRL)
- Nebelscheinwerfer vorne und hinten
- Blinker/Bremsleuchten
- Kartenbeleuchtung
- Dimmbare Innen-/Außenbeleuchtung
Typische Applikation
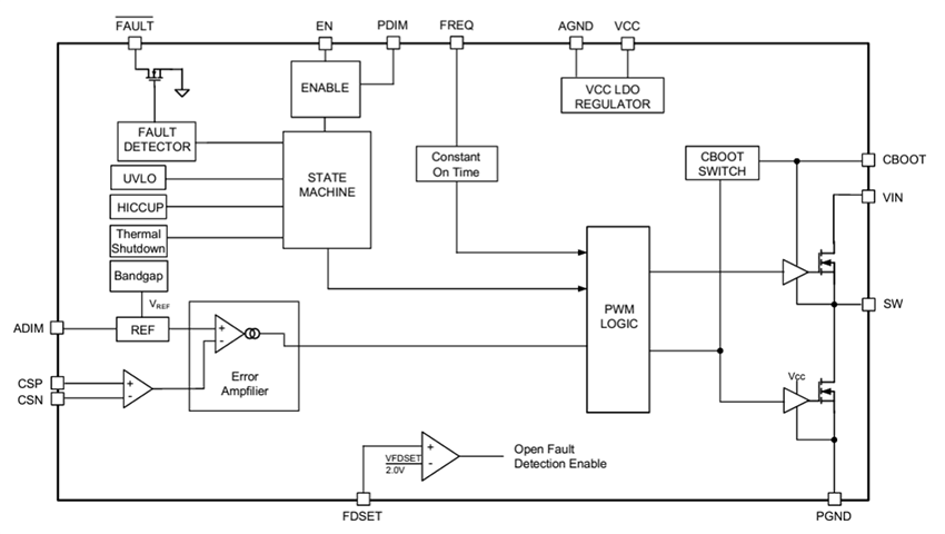
Blockdiagramm
Veröffentlichungsdatum: 2024-10-18
| Aktualisiert: 2025-10-10
