Diodes Incorporated AP33510 Quasi-resonanter Flyback-GAN-Controller
Der AP33510 Quasi-Resonante Flyback-GAN-Controller von Diodes Incorporated wurde speziell für Offline-Flyback-Stromversorgungen entwickelt, die eine geringe Standby-Leistung, eine hohe Leistungsdichte und einen umfassenden Schutz erfordern. Der Baustein arbeitet im QR-Modus bei voller Last, so dass Schaltvorgänge im Drain-Source-Tal stattfinden können, was die Schaltverluste minimiert. Der AP33510 hat eine intern begrenzte Schaltfrequenz von maximal 150 kHz. Das Bauteil gewährleistet eine stabile Talschaltung und verhindert durch Frequenzsprünge verursachte hörbare Transformatorgeräusche durch eine proprietäre Talverriegelungstechnik im Inneren.Der Quasi-Resonanz-Flyback-GAN-Controller AP33510 von Diodes Inc senkt die Last von der Volllast, wenn er in den PFM-Modus mit Frequenz-Foldback übergeht, um einen höheren Wirkungsgrad der Leistungsumwandlung zu erzielen. Bei keiner oder geringer Last geht der AP33510 in den Burst-Modus über, um den Stromverbrauch zu minimieren, und die minimale Schaltfrequenz (ca. 25 kHz) ist so eingestellt, dass kein hörbares Rauschen entsteht. Die stückweise lineare Leitungskompensation garantiert eine konstante Ausgangsleistungsgrenze über einen gesamten Netzspannungsbereich.
Um die Robustheit des Wandlers zu bestätigen, verfügt der AP33510 über umfassende Schutzfunktionen wie Brown-in/Out-Erkennung, zyklusweise Strombegrenzung, Ausgangs-OVP/UVP, Überlastschutz und Übertemperaturschutz.
Merkmale
- Quasi-resonanter Betriebsmodus von bis zu 150 kHz für eine hohe Ausgangsspannung
- Frequenz-Foldback für hohen durchschnittlichen Wirkungsgrad
- Hochzuverlässiger Gate-Treiber für GaN-FET
- Eingebauter Hochspannungsstart
- Softstart während des Startvorgangs
- Integrierte X2-Kondensatorentladefunktion
- Adaptive Ausgangsleistungsbegrenzung mit Ausgangsspannung
- Geräuschlose Green-Mode-Steuerung
- Breite VCC-Stromversorgung mit 120-V-LDO
- Interner Neigungsausgleich
- Frequenz-Dithering für die Reduzierung von EMI
- Verpackt im SSOP-9 -Gehäuse (Typ CJ)
- VCC Beibehaltungsmodus
- Umfassende Systemschutzfunktionen:
- Kurzschlussschutz der Sekundärwicklung
- VCC Überspannungsschutz (VOVP)
- Leitungsüberspannungsschutz (LOVP)
- Überlastschutz (OLP)
- Zyklusweiser Überstromschutz
- Pin-Fehlerschutz
- Brauner In/Out-Schutz (BNI/BNO)
- Sekundärseitiger OVP (SOVP) und UVP (SUVP)
- Internes OTP
- Vollständig RoHs-konform und bleifrei
- Bleifreies und antimonfreies, umweltfreundliches Bauteil
Applikationen
- Allgemeine GaN-FET-Treiber
- Programmierbare schaltbare AC/DC-Adapter oder Schnellladegeräte
- Stromversorgungen mit hoher Dichte für Industrie und Verbraucher
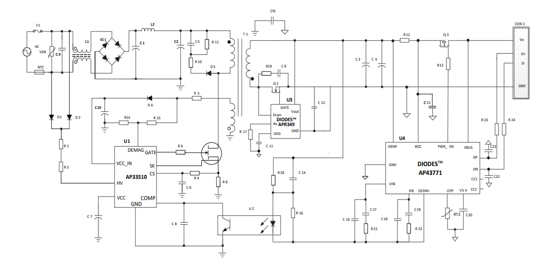
Typische Applikations-Schaltung
Pin-Belegungen
