Diodes Incorporated AP43671 USB Type-C™ Power-Delivery(PD)-Controller
Der AP43671 USB Type-C™-Power-Delivery(PD)-Controller ist hochintegriert und intelligent mit einem Embedded-Synchrongleichrichtungscontroller (SR). Dieser USB-Controller unterstützt eine programmierbare Stromversorgung (Programmable Power Supply, PPS) und Qualcomm QC4-/QC4+-Protokolle. Der AP43671 Controller kann gängige Schnellladeprotokolle für Firmware aufnehmen, die im OTP-Speicher (One-Time-Programmable, OTP) gespeichert sind, indem sein Embedded-MCU und die unterstützende Schaltung genutzt werden. Dieser USB-Controller ermöglicht eine optimale System-BOM und Leistungsimplementierung von Schnellladegeräten. Der AP43671 Controller verfügt über eine MCU-basierte Implementierung für die Protokoll-Dekodierung, Applikations-Firmware, Parameter-Feinabstimmung und Kalibrierung. Dieser USB-Controller wird in einem Betriebstemperaturbereich von -40 °C bis +150 °C, einem Versorgungsspannungsbereich von 3 V bis 21 V und einem Betriebsversorgungsstrom von 3,3 mA betrieben. Der AP43671 Controller eignet sich hervorragend für den Einsatz in Wand- und Reise-Ladegeräten für AC/DC-Adapter (Typ-C ausgestattete Notebooks).Der AP43671 IC verwendet einen relativ kleinen Strommesswiderstand (5 mΩ), der zur Bereitstellung von genauen Strommessungen verwendet wird, ohne den Stromverbrauch zu beeinträchtigen. Dieser USB-Schnittstellen-IC integriert einen adaptiven SR-Controller mit mehreren Modi, bei dem seine wichtigsten Leistungs- und Sicherheitsparameter durch einen integrierten MCU feinabgestimmt werden können. Der AP43671 IC bietet robuste Schutzmechanismen, die eine CC1-/CC2-Kurzschluss-Sicherung gegen VBUS (bis zu 24 V) sowie integrierte OVP-/OCP-/SCP-/OTP-Funktionen für den erforderlichen Sicherheitsschutz umfassen.
Merkmale
- Kompatibel mit QC4/QC4+-Protokoll
- MCU-basierte Implementierung für Protokoll-Dekodierung, Applikations-Firmware, Parameter-Feinabstimmung und Kalibrierung
- OTP (One-Time-Programmable) für Haupt- und Applikations-Firmware
- MTP (Multi-Time-Programmable) für Systemkonfigurationslösungen
- Integrierter Regler für CV- und CC-Steuerung, ohne dass eine externe CC-/CV-Referenzschaltung notwendig ist
- Unterstützt den Stromsparmodus, um einen niedrigen Standby-Strom in Ladegeräten zu ermöglichen
- Embedded-Synchrongleichrichtungscontroller (SR), der einen adaptiven quasi-resonanten (QR) und kontinuierlichen Leitungsmodus (CCM) für passende PWM-Controller unterstützt
- Adaptiver Gate-Drive für externen n-MOSFET-Ausgangsfreigabeschalter
- Unterstützt SCP/OTP/OVP/UVP mit automatischem Neustart
- Minimale System-BOM-Komponenten für schnelle Ladegerät-Implementierungen
Technische Daten
- Betriebsversorgungsstrom: 3,3 mA
- Betriebstemperaturbereich: -40 °C bis +150 °C
- Versorgungsspannungsbereich: 3 V bis 21 V
- Extrem niedriger Strom: 550 μA
Applikationen
- Akkuladegeräte für Smartphones, Tisch-PCs und alle mit einer Typ-C-PD ausgestatteten Mobilgeräte
- Wand- und Reiseladegeräte für AC/DC-Adapter (mit Typ-C ausgestattete Notebooks)
- RoHS-konform
- Blei-, halogen- und antimonfrei
Blockdiagramm
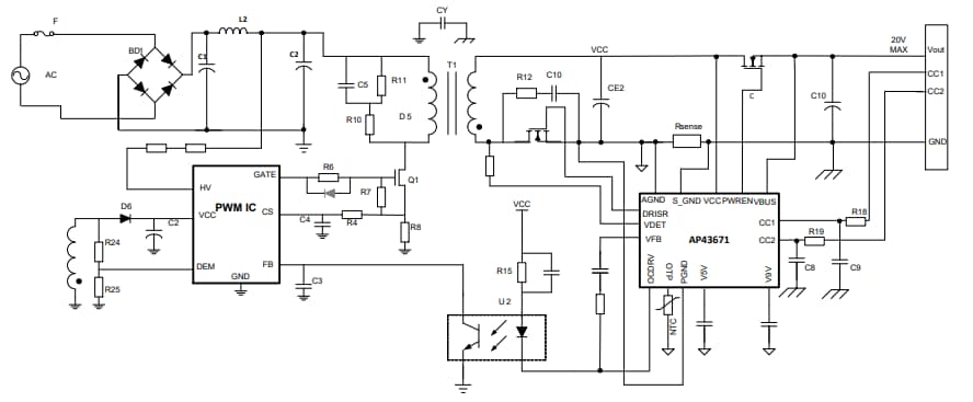
Applikations-Schaltungs-Diagramm
Veröffentlichungsdatum: 2022-06-01
| Aktualisiert: 2022-10-24
