Diodes Incorporated AP64060 Synchroner Abwärtswandler
Der synchrone Abwärtswandler AP64060 von Diodes Incorporated wurde zur Reduzierung elektromagnetischer Störungen (EMI) entwickelt und ist in einem TSOT26-Gehäuse erhältlich. Der AP64060-Wandler integriert einen 600 mΩ High-Side-Leistungs-MOSFET und einen 300 mΩ Low-Side-Leistungs-MOSFET und ermöglicht so eine hocheffiziente DC/DC-Abwärtswandlung. Dieses Bauteil verfügt über ein proprietäres Gate-Treiber-Schema, das dem Klingeln der Schaltknoten widersteht, ohne das Ein- und Ausschalten der MOSFETs zu beeinträchtigen. Das AP64060 verfügt außerdem über Frequency Spread Spectrum (FSS) mit einem Schaltfrequenz-Jitter von ±6 %. Zu den typischen Applikationen gehören verteilte 5-Volt-, 12-Volt- und 24-Volt-Bus-Stromversorgungen, Automobilindustrie, Haushaltsgeräte, FPGA-, DSP- und ASIC-Stromversorgungen sowie Allzweck-Lastpunkte.Merkmale
- 4,5 V bis 40 V VIN
- 600 mA Dauerausgangsstrom
- Weniger als 0,1 % Ausgangswelligkeit bei 12 V
- 90 µA niedriger Ruhestrom (Pulsfrequenzmodulation)
- Schaltfrequenz: 2,2 MHz
- Unterstützt die Impulsfrequenzmodulation (PFM)
- Proprietäres Gate-Treiberdesign für beste EMI-Reduzierung
- Präzisionsfreigabe mit Schwellenwert zur Anpassung von UVLO
- Schutzschaltung
- Unterspannungssperre (UVLO)
- Ausgangsüberspannungsschutz (OVP)
- Zyklus-für-Zyklus-Spitzenstrombegrenzung
- Thermische Abschaltung
- Vollständig RoHS-konform und bleifrei
- Halogen- und antimonfrei
- Grünes Bauteil
Applikationen
- Verteilte Bus-Stromversorgungen: 5 V, 12 V und 24 V
- eMeter
- Fahrzeuganwendungen
- Weißware und kleine Haushaltsgeräte
- FPGA-, DSP- und ASIC-Versorgungen
- Universal-Punktlast
Typisches Applikations-Schaltungsdiagramm
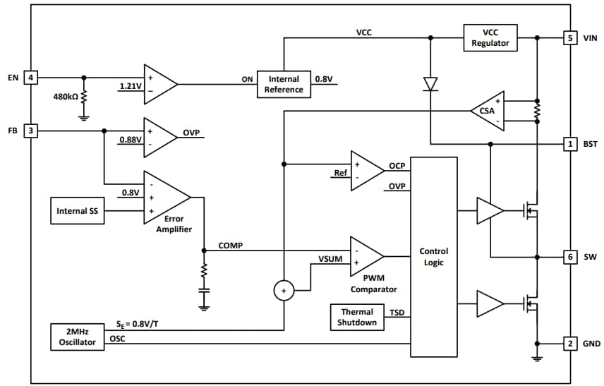
Funktionales Blockdiagramm
Veröffentlichungsdatum: 2022-05-10
| Aktualisiert: 2024-02-28
