Diodes Incorporated AP64060Q Abwärtswandler
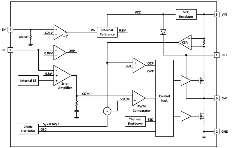
Der synchrone Abwärtswandler AP64060Q von Diodes Incorporated integriert vollständig einen 600 mΩ High-Side- und einen 300 mΩ Low-Side- Leistungs-MOSFET, um eine hocheffiziente DC/DC Abwärtswandlung zu ermöglichen. Dieser Wechselrichter bietet einen kontinuierlichen Ausgangsstrom von 600 mA und einen Eingangsspannungsbereich von 4,5 V bis 40 V. Der synchrone Abwärtswandler AP64060Q weist eine Ausgangswelligkeit von weniger als 0,1 % bei 12 V, einen niedrigen Ruhestrom von 90μeine Schaltfrequenz 2 MHz und eine SchutzSchaltung auf. Dieses Wechselrichter verfügt außerdem über ein Frequenz Frequenzspreizung (FSS) mit einem Schaltfrequenz Jitter von ±6 % und einem Präzisions-Aktivierungsschwellenwert zum Anpassen des Unterspannungssperre (UVLO). Das synchrone AP64060Q Wechselrichter ist ideal für Fahrzeuge, eMeter, weiße Ware, kleine Haushaltsgeräte und Allzweck- Punktlast Applikationen.Der synchrone Abwärtswandler AP64060Q ist für die Reduzierung Elektromoagnetische Störung (EMI) optimiert. Dieser Wechselrichter verfügt über ein proprietäres GATE -Treiberschema, um dem Klingeln des Schaltknotens zu widerstehen, ohne die Ein- und Ausschaltzeiten des MOSFET zu beeinträchtigen. Der synchrone Abwärtswandler AP64060Q ist AEC-Q100 qualifiziert, RoHs-konform und im TSOT26 Paket verfügbar.
Merkmale
- AEC-Q100-qualifiziert:
- -40 °C bis 125 °C TA Bereich (Temperaturklasse 1)
- Gerät HBM ESD-Klassifizierungsstufe H2
- Gerät CDM ESD-Klassifizierungsstufe C5
- Eingangsspannungsbereich von 4,5 V bis 40 V
- Ausgangsstrom von 600 mA in Dauerbetrieb
- Ausgangswelligkeit von weniger als 0,1 % bei 12 V
- 90 μA niedriger Ruhestrom
- Schaltfrequenz von 2 MHz
- Unterstützt die Impulsfrequenzmodulation (PFM)
- Vollständig bleifrei
- Proprietäres GATE-Treiber-Design für optimale EMI-Reduzierung
- Präzision ermöglicht die Anpassung des Schwellenwerts an UVLO
- RoHs-konform
- Frei von Halogen und Antimon
- Schutzschaltung:
- Unterspannungssperre
- Ausgangs-Überspannungsschutz (OVP)
- Zyklusweise Spitzenstrombegrenzung
- Thermische Abschaltung
Applikationen
- 5 V, 12 V und 24 V verteilte Stromversorgung über BUS
- Weißware und kleine Haushaltsgeräte
- FPGA-, DSP- und ASIC-Zubehör
- Allzweck- Lastpunkt
- eMeter
- Fahrzeug
Applikations-Schaltungs-Diagramm
Funktionales Blockdiagramm
Veröffentlichungsdatum: 2022-04-18
| Aktualisiert: 2025-08-21
