Diodes Incorporated AP72250 Synchroner Aufwärtswandler

Der Diodes Incorporated AP72250 synchrone Aufwärtswandler ist mit einem Schaltstrom von 4,7 A ausgelegt und benötigt eine Eingangs-Einschaltspannung von mindestens 1 V. Dieser Wandler wird in einem großen Eingangsspannungsbereich von 0,6 V bis 5,5 V betrieben und bietet eine Ausgangsspannung von 1,7 V bis 5,5 V. Der AP72250 Aufwärtswandler bietet eine vollständige Integration eines 20 mΩ High-Side-Leistungs-MOSFET und eines 26 mΩ Low-Side-Leistungs-MOSFET, um eine DC/DC-Abwärtswandlung mit hohem Wirkungsgrad zu ermöglichen. Dieses Bauteil kann einfach verwendet werden, indem die Anzahl externer Komponenten aufgrund der Übernahme einer Spitzenstrommodussteuerung reduziert wird, wodurch große Eingang-zu-Ausgang-Verhältnisse verarbeitet werden können. Der AP72250 Wandler erreicht eine hervorragende Leistung der Leitungs- und Last-Einschwingzeiten und nahtlose Übergänge zwischen Boost- und Pass-Through-Modi. Zu den typischen Applikationen gehören Niederspannungs-Leistungszellen, tragbare Unterhaltungselektronik, Superkondensatoren, USB-Netzteile, Powerbanks und Industrie-Messanlagen.

Merkmale

  • Eingangsspannungsbereich (VIN): 0,6 V bis 5,5 V
  • Minimale Eingangs-/Einschaltspannung: 1 V
  • Ausgangsspannung (VOUT): 1,7 V bis 5,5 V
  • Schaltstrom: 7 A
  • Referenzspannung: 8 V ±1 %
  • Wählbarer Betriebsmodus:
    • Impulsfrequenzmodulation (PFM)
    • Ultraschallmodus (USM)
    • Erzwungene Pulsweitenmodulation (FPWM)
  • Niedriger Ruhestrom (PFM): 20 μA
  • Schaltfrequenz: 900 kHz
  • Wirkungsgrad von bis zu 89 % bei Leichtlast von 5 mA
  • Power-Good-Anzeige mit 5 MΩ internem Pull-up-Widerstand
  • Schutzschaltung:
    • Unterspannungssperre (UVLO)
    • Spitzenstrombegrenzung
    • Negative (Tal)Strombegrenzung
    • Ausgangskurzschlussschutz (SCP)
    • Thermische Abschaltung
  • Bleifrei und vollständig RoHS-konform
  • Halogen- und antimonfreies umweltfreundliches Bauteil

Applikationen

  • Niederspannungs-Leistungszellen
  • Tragbare Unterhaltungselektronik
  • Superkondensator-Ladungsspeicher
  • USB-Netzteile
  • Powerbanks (Ladegeräte)
  • Industrie-Messausstattung

Applikations-Schaltung

Applikations-Schaltungsdiagramm - Diodes Incorporated AP72250 Synchroner Aufwärtswandler

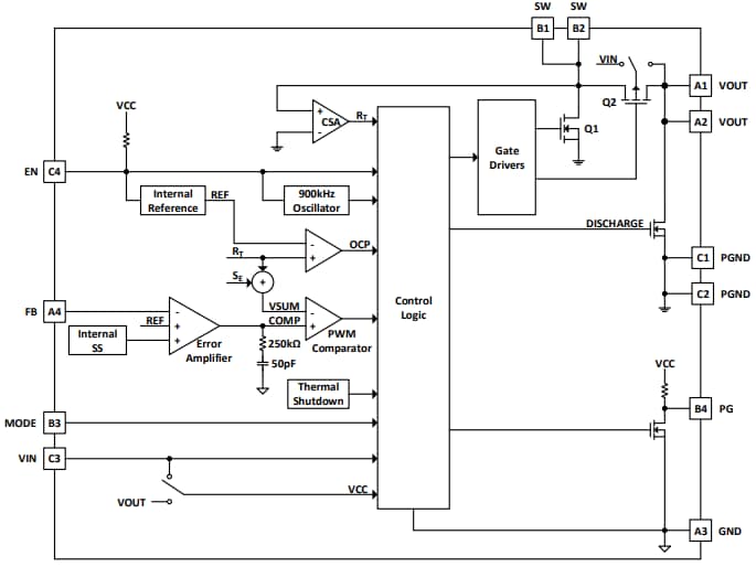
Blockdiagramm

Blockdiagramm - Diodes Incorporated AP72250 Synchroner Aufwärtswandler

Leistungsdiagramm

Leistungsdiagramm - Diodes Incorporated AP72250 Synchroner Aufwärtswandler
Veröffentlichungsdatum: 2022-06-02 | Aktualisiert: 2022-07-26