Diodes Incorporated APR3401 Synchrongleichrichtungs-Controller
Der Diodes Incorporated APR3401 Synchrongleichrichtungs-Controller ist ein sekundärseitiger MOSFET-Treiber für die Synchrongleichrichtung im DCM-/QR-/CCM-Betrieb. Die Synchrongleichrichtung reduziert die sekundärseitige Gleichrichterverlustleistung und bietet eine Hochleistungslösung. Der APR3401 im SOT26-Gehäuse kann die primäre MOSFET-Gate-Source-Spannung erfassen und das ideale Treibersignal mit weniger externen Komponenten ausgeben.Merkmale
- Synchrongleichrichtung für DCM/QR/CCM Flyback-Betrieb
- Verhindert resonante Ringstörungen
- Wenige externe Komponenten
- SOT26-Gehäuse
- Feuchteempfindlichkeit (MSL) 1 gemäß JESD22-A113
- Vollständig RoHs-konform und bleifrei
- Halogen- und antimonfreies umweltfreundliches Bauteil
Applikationen
- Adapter/Ladegeräte für Zellen/schnurlose Telefone
- ADSL-Modems
- MP3-Player
- Andere tragbare Geräte
Technische Daten
- Betriebsversorgungsspannungsbereich: 0 V bis 40 V
- Typischer Versorgungsspannungs-Einschaltstrom: 150 µA
- Typischer Versorgungsspannungs-Betriebsstrom: 190 µA
- Typische VDD -Pin-Regelspannung
- Mindest-Gate-Treiber-On-Zeit-Bereich: 1,6 µs bis 2,4 µs
- Gate-Schwellwert
- Einschaltbereich: 0 V bis 1 V
- Ausschaltbereich: -23 mV bis -7 mV
- Umgebungstemperaturbereich: -40 °C bis +85 °C
- Mattverzinnte Leitungen, lötbar gemäß JESD22-B102
Typische Applikations-Schaltung
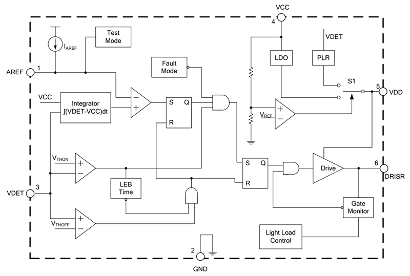
Blockdiagramm
Weitere Ressourcen
Veröffentlichungsdatum: 2023-08-01
| Aktualisiert: 2023-08-16
