Diodes Incorporated PI2DPT821 Retimer
Der PI2DPT821 Retimer von Diodes Incorporated ist ein Bit-Level-Retimer mit adaptivem CTLE beim Empfänger und 3-Tap-Entzerrung beim Sender. Dieser Retimer kann einen Kanalverlust von bis zu -18 dB für eine Signalübertragung von 4,05 GHz kompensieren. Der PI2DPT821 unterstützt die DP1.4 und USB3.2 Gen1 Standards für USB Type-C® DP-ALT-Modusbetrieb. Verfügbar in Betriebskonfigurationen wie über die I2C-Schnittstelle programmierbar, um 4-Lane-DP, 2-Lane-DP/1-Lane-USB 3.2 Gen1, 1- oder 2-Lane USB 3.2 Gen1 auszuwählen. Dieser Bit-Level-Retimer verwendet die 1,8-V-Vdd-Standard-Stromversorgung für ein gutes Stromsparmanagement. Der PI2DPT821 Retimer entspricht den USB-Link-Leistungsmanagementzuständen für den aktiven Modus (U0) und den Stromsparmodus (U1, U2 und U3).Der PI2DPT821 verfügt über eine sehr niedrige Latenz vom Signaleingang zum Ausgang (<1 ns), wodurch die Interoperabilität zwischen verschiedenen USB- und DP-Bauteilen gewährleistet wird. Dieser Bit-Level-Retimer ist bleifrei, vollständig RoHS-konform und wird in einem X1QFN-Gehäuse (XEA32) geliefert. Zu den typischen Applikationen gehören Tablets, Smartphones, Notebooks, Desktops und All-in-One-PCs.
Merkmale
- Konform mit dem Standard für USB 5 GBit/s/DP1.4 8,1 GBit/s
- Unterstützung des DP Alt-Standardmodus; DP 4-Lane, USB 1 Lane/DP 2 Lane, USB 2 Lane Retimer normales/umgekehrtes Einsetzen
- Kanalverlustkompensation: -23 dB bei 5 GHz
- Niedrige Latenz <1 ns
- Adaptiver Continuous Time Linear Equalizer (CTLE)
- Kein Referenztakt-Design
- Rx-Anschlusserkennung für stromsparende Steuerung
- Wählbare Anpassung des 2-Tap-Senders
- Einzelstromversorgung von 1,8 V ±90 mV
- Unterstützt USB3.2 Gen1 Retiming-Modus
- Aktiver Stromverbrauch von 650 mW für 2-spurige DP- und 2-Kanal-USB-Betriebsmodus von 5 GBit/s
- <500 uW Ziel im Abschaltmodus
- Unterstützt DP RBR-, HBR-, HBR2- und HBR3-Retiming-Modus
- DP AUX-Kanal-Hörunterstützung (Snooping) für automatische Kanalanpassung und D3-Abschaltmodus
- Bleifrei und vollständig RoHS-konform
- Halogen- und antimonfrei
Technische Daten
- Elektrische Spezifikationen:
- Absolute maximale Nennleistung:
- Versorgungsspannungsbereich: -0,3 V bis 2,0 V
- Lagertemperaturbereich: -65 °C bis +150 °C
- Maximale Sperrschichttemperatur: +125 °C
- ESD-HBM:
- ±2kV
- ESD-CDM:
- ±500V
- Absolute maximale Nennleistung:
- 4 Kanäle
- Datenrate von 8,1 GBit/s
- 4 Spuren/Anschlüsse
- Maximale Ausgangsschwingung: 1.200 mV
- I2C-Programmierschnittstellen
- X1QFN-Gehäuse (XEA32)
Applikationen
- Tablets
- Smartphones
- Notebooks
- Desktop-Computer
- All-in-One-PCs
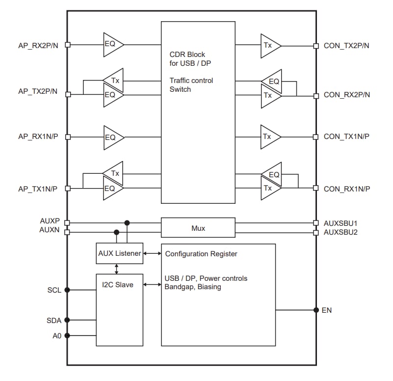
Blockdiagramm
Funktionales Blockdiagramm
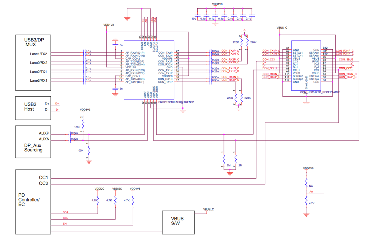
Applikations-Schaltungs-Diagramm
Schaltplan-Diagramm
Veröffentlichungsdatum: 2022-11-22
| Aktualisiert: 2022-12-02
