Diodes Incorporated PI6CG330440 Taktgeber mit 19 Ausgängen
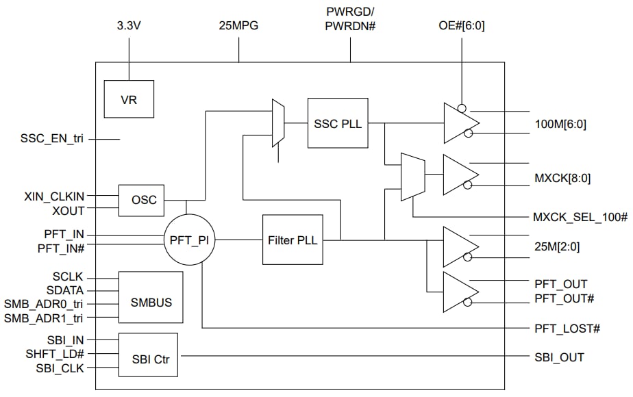
Der PI6CG330440 mit 19 Ausgängen von Diodes Incorporated ist ein Taktgenerator mit sehr geringem Jitter, der die PCIe 1.0/2.0/3.0/4.0/5.0 Taktanforderungen erfüllt. Dieser Taktgenerator verwendet einen Referenzeingang zur Erzeugung von 25 MHz- und 100 MHz-Ausgängen. Das Bauteil arbeitet mit einer Versorgungsspannung von 3,3 V und unterstützt die CK440Q-Spezifikation von Intel. Dieser Taktgeber verfügt über eine On-Chip-Terminierung, die 80 externe Widerstände einsparen und das Layout vereinfachen kann.Merkmale
- Unterstützt die CK440Q-Spezifikation von Intel
- Versorgungsspannung: 3,3 V
- 25-MHz-Quarz oder ein Eingang von einem XO/TCXO/OCXO zur Erfüllung kundenspezifischer PPM-Anforderungen
- 19 differentielle Taktausgangspaare bei 1,4 V differentiell an PCI Express (PCIe*) konformer Testlast
- 7 dedizierte 100-MHz-Ausgänge
- 3 dedizierte 25-MHz-Ausgänge
- 9 wählbare Ausgänge, die mit 25 MHz oder 100 MHz arbeiten können
- 85-Ω-Differenzialtreiber
- Programmierbare SSC auf 100 MHz
- SMBus-programmierbare Konfigurationen mit mehreren SMBus-Adressen
- Zwei dreistufige Adressauswahl (9 SMBus-Adressen)
- PCIe-kompatible OE-Steuerung an 7 Pins und 3-Draht-Shift/Load-Steuerung an allen Ausgängen
- Ausgänge mit sehr geringem Jitter von 0,08 ps und effektivem Phasenjitter nach PCIe 5.0 Übertragungsfunktion
- Dedizierte Pins für die Taktung der Plattformzeiteingabe und -ausgabe (PFT_IN und PFT_OUT)
- Vollständig RoHs-konform und bleifrei
- Halogen- und antimonfreies umweltfreundliches Bauteil
- bleifreies und umweltverträgliches Gehäuse mit 100 Kontakten, 8 mm x 8 mm UQFN (ZUD)
Blockdiagramm
Veröffentlichungsdatum: 2022-03-22
| Aktualisiert: 2022-05-25
