Diodes Incorporated LM2904 Differentielle Komparatoren
Die Diodes Inc. LM2904 Operationsverstärker bieten eine niedrige Stromversorgungsableitung, die von der Höhe der Versorgungsspannung unabhängig ist Diese Universal-Operationsverstärker sind für den Betrieb von einzelnen Leistungsschienen über einen breiten Spannungsbereich ausgelegt. Es ist jedoch auch der Betrieb mit geteilter Stromversorgung möglich. Diese Geräte verfügen über einen erweiterten Temperaturbereich von -40ºC bis +125ºC. Dadurch sind sie für Industriesysteme mit höherer Umgebungstemperatur ideal geeignet. Die LM2904 Operationsverstärker sind in MSOP-8- und TSSOP-8-Gehäusen mit Industrie-Standard-Pinbelegungen erhältlich. Alle verwenden eine umweltfreundliche Formverbindung als Standard und sind RoHS-konform.Merkmale
- -40°C to +125°C extended industrial temperature range
- Wide 3V to 36V power supply range
- Low supply current drain
- Low input bias current/input offset current
- 100dB DC voltage gain
- 700KHz wide bandwidth (unity gain)
- Internally compensated with unity gain
- Differential input voltage range equal to the power supply voltage
- 0V to Vcc - 1.5V output voltage swing
- Available in industry-standard TSSOP-8 and MSOP-8 package options
- Totally lead-free and fully RoHS compliant
- Halogen and antimony free
Applikationen
- Motor control
- Instrument system
- Switch-mode power supply
- Industrial process control
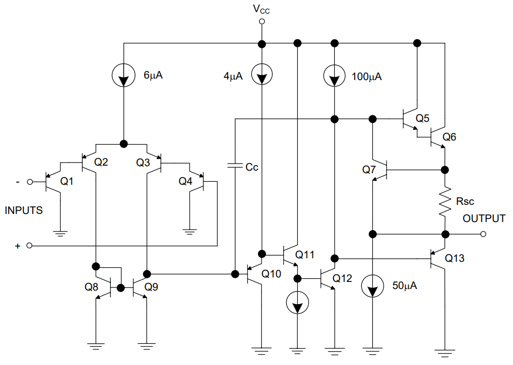
Functional Block Diagram
Veröffentlichungsdatum: 2016-11-10
| Aktualisiert: 2022-03-11
