Diodes Incorporated PAM8904E-Baureihe Audioverstärker

Diodes Incorporated PAM8904E-Baureihe Audioverstärker sind Piezo-Schallerzeuger-Treiber mit integriertem Ladungspumpen-Aufwärtswandler. Diese PAM8904E Verstärker steuern von einer 4,5-V-Stromversorgung einen Schallerzeuger-Treiber bei 27 VPP an und werden bei einer Festfrequenz von 100 kHz mit einem dreifachen VIN-Ausgang betrieben.Die Audioverstärker werden mit einer integrierten automatischen Abschaltung und Aktivierung geliefert, die eine längere Batterielaufzeit bietet und über eine thermische Abschaltung, einen Überstromschutz, einen Überspannungsschutz und eine Unterspannungssperre verfügt. Diese Verstärker sind in U-QFN3030-16- (Typ B), U-QFN3030-12- (Typ A) und W-QFN2020-12-Gehäusen (Typ US) erhältlich. Zu den typischen Applikationen gehören Systeme im Gesundheitsweisen, Weckeruhren und Haushaltsgeräte.

Merkmale

  • Werden mit integriertem Ladungspumpen-Aufwärtswandler geliefert
  • Bieten einen dreifachen VIN-Ausgang
  • In U-QFN3030-16- (Typ B), U-QFN3030-12- (Typ A) und W-QFN2020-12-Gehäusen (Typ US) erhältlich
  • Kein gekreuzter Spannungsausgang im Abschaltmodus
  • Automatische Standby- und Akivierungssteuerung
  • Geringer Stromverbrauch
  • Längere Batterlaufzeit
  • Verfügt über eine thermische Abschaltung, einen Überstromschutz, einen Überspannungsschutz und eine Unterspannungssperre.
  • Vollständig bleifrei und RoHS-konform
  • Halogen- und antimonfreies umweltfreundliches Bauteil

Technische Daten

  • Kann einen Piezo-Schallerzeuger mit 27 VPP von einer 4,5-V-Stromversorgung ansteuern
  • Wird bei einer festen Frequenz von 100 kHz betrieben
  • Versorgungsspannungsbereich: 1,5 V bis 5,5 V
  • Ausgang von 18 VPP von einer 3-V-Versorgung
  • Eingangssignal: 20 Hz bis 300 kHz
  • Kann eine Ladung von bis zu 47 nF ansteuern

Applikationen

  • Systeme im Gesundheitswesen
  • Weckeruhren
  • Sicherheitsvorrichtungen
  • Haushaltsgeräte

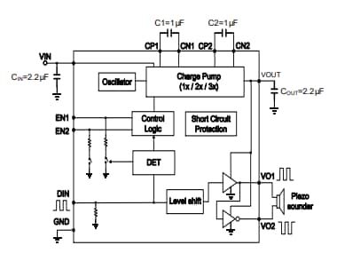
Applikations-Schaltungs-Diagramm

Applikations-Schaltungsdiagramm - Diodes Incorporated PAM8904E-Baureihe Audioverstärker

Pinbelegungs-Diagramm

Diodes Incorporated PAM8904E-Baureihe Audioverstärker
Veröffentlichungsdatum: 2019-11-11 | Aktualisiert: 2023-08-03