Infineon Technologies TLE9252V Demonstrationsboard
Das Demonstrationsboard TLE9252V von Infineon Technologies ermöglicht die Evaluierung der AEC-Q100-qualifizierten TLE925x-CAN-FD-Transceiver für Fahrzeuganwendungen. Die TLE9252V-Transceiver von Infineon sind für HS-CAN-Netzwerke mit bis zu 5 Mbit/s ausgelegt und bieten sehr geringe elektromagnetische Emissionen. Als Schnittstelle zwischen der physikalischen Busebene und dem CAN-Protokoll-Controller steuert die TLE9252V die Signale zum BUS und schützt den Mikrocontroller vor Störungen, die innerhalb eines Netzwerks entstehen.Merkmale
- Bewertet die CAN FD-Transceiver von Infineon TLE925x
- Stromverbrauch im Schlafmodus
- 3,3 V auf 5 V Betriebsspannung
- ESD-Pistolentest
- ESD-HBM-Modell
- EMC-Test bestanden – IEC62228, verschiedene Standards
Applikationen
- Motor-Steuer-Einheiten (ECU)
- Elektrische Servolenkung
- Infotainment
- Radar
- Getriebeststeuerung (TCUs)
- Fahrwerkssteuerungsmodule
- Cluster-Module
- HVAC
Übersicht
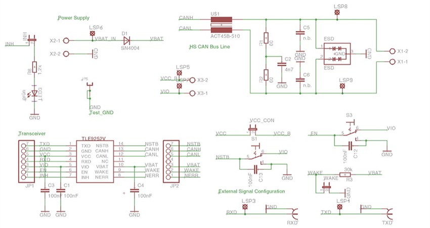
Schaltschema
Veröffentlichungsdatum: 2025-01-28
| Aktualisiert: 2025-02-12
