Espressif Systems ESP32-H2-MINI-1x BLE- und IEEE-802.15.4 Module
Espressif Systems ESP32-H2-MINI-1x BLE- und IEEE-802.15.4 Module sind leistungsstarke, generische BLUETOOTH® Low Energy- und IEEE 802.15.4-Combo-Module, die über einen umfangreichen Peripheriesatz verfügen. Das ESP32-H eignet sich für die Erstellung von IoT-Applikationen mit hohen Anforderungen an den Stromverbrauch.The Espressif Systems ESP32-H2-MINI-1x Module is based on the ESP32-H2 System-on-Chip (SoC), a 32-bit RISC-V single-core CPU that operates at up to 96MHz. The CPU of the ESP32-H2 can be powered off to make use of the low-power coprocessor to constantly monitor the peripherals for changes or crossing of thresholds. The ESP32-H2-MINI-1x integrates I2C, I2S, SPI, UART, ADC, LED PWM, ETM, GDMA, PCNT, PARLIO, RMT, TWAI®, MCPWM, USB Serial/JTAG, temperature sensor, general-purpose timers, system timer, and a watchdog timer, as well as up to 19 GPIOs.
Das ESP32-H2-MINI-1x Modul von Espressif Systems basiert auf dem ESP32-H2 System-on-Chip (SoC), einer 32-Bit-RISC-V-Einzelcore-CPU, die mit bis zu 96 MHz betrieben wird. Die CPU des ESP32-H2 kann ausgeschaltet werden, um den stromsparenden Coprozessor zu nutzen, um die Peripherie für Änderungen oder das Überschreiten der Schwellenwerte ständig zu überwachen. Das ESP32-H2 integriert I2C, I2S, SPI, UART, ADC, LED-PWM, ETM, GDMA, PCNT, PARLIO, RMT, TWAI, MCPWM, USB Seriell/JTAG, Temperatursensor, Universal-Timer, System-Timer und einen Watchdog-Timer sowie bis zu 19 GPIOs.
Das kompakte ESP32-H2-MINI-1x Modul ist mit den ESP32-C3-MINI und ESP32-C6-MINI Modulen Pin-zu-Pin-kompatibel. Das ESP32-H2-MINI-1x kann durch Kombination mit einem ESP Wi-Fi® SoC für den Aufbau von Thread-Endgeräten sowie Thread-Grenzrouter und Matter-Brücken verwendet werden.
Merkmale
- Betriebsspannung: 3,0 V bis 3,6 V
- CPU- und On-Chip-Speicher
- ESP32-H2-Embedded RISC-V Single-Core 32-Bit LX7 Mikroprozessor, von bis zu 96 MHz
- 128 KB ROM
- 320 KB SRAM
- 4 KB LP-Speicher
- 2 MB oder 4 MB In-Package-Flash
- Bluetooth
- Bluetooth Low Energy (Bluetooth 3-zertifiziert)
- Bluetooth Mesh
- Bluetooth Low Energy mit großer Reichweite (kodierter PHY, 125 kBit/s und 500 kBit/s)
- Bluetooth Low Energy-Hochgeschwindigkeit (2 MBit/s)
- Bluetooth Low Energy-Anzeigeerweiterungen und mehrere Anzeigesätze
- Gleichzeitiger Sender, Beobachter, Peripherie und Central
- Mehrere Verbindungen
- LE-Leistungssteuerung
- IEEE 802.15.4
- Konform mit IEEE-Standard 802.15.4-2015
- Unterstützt eine Datenrate von 250 KBit/s im 4 GHz-Band und OQPSK PHY
- Unterstützt Thread 3
- Unterstützt Zigbee 3.0
- Unterstützt Matter
- Unterstützt weitere Protokolle der Anwendungsschicht (HomeKit, MQTT usw.)
- Peripherie
- GPIO, I2C, I2S, SPI, UART, ADC, LED PWM, ETM, GDMA, PCNT, PARLIO, RMT, TWAI®, MCPWM, USB Seriell/JTAG, Temperatursensor, Universal-Timer, System-Timer, Watchdog-Timer
- Integrierte Bauelemente auf dem Modul
- 32-MHz-Quarzoszillator
- Antennenoptionen
- On-Board-PCB-Antenne (ESP32-H2-MINI-1)
- Externe Antenne über einen Steckverbinder (ESP32-H2-MINI-1U)
- Abmessungen: 13,2 mm × 16,6 mm × 2,4 mm
Applikationen
- Smart-Home
- Industrieautomatisierung
- Gesundheitswesen
- Unterhaltungselektronik
- Smart-Landwirtschaft
- Einzelhandel und Catering
- Generische stromsparende IoT-Sensor-Hubs
- Generische stromsparende IoT-Datenlogger
Videos
Blockdiagramm
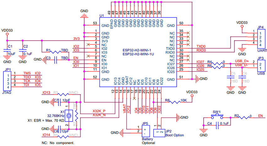
Peripheral Schematic
