Infineon Technologies S29GL01G/512/256/128S MIRRORBIT™ Flash Memory

Infineon Technologies S29GL01G/512/256/128S MIRRORBIT™ Eclipse Flash Memory is optimized for voltage, density, cost-per-bit, reliability, performance, and scalability needs. With densities from 32MB-2GB, each MIRRORBIT Memory Device requires only a single 3.0V power supply for read and write functions. The entire command set is compatible with the JEDEC Flash standards. The MIRRORBIT GL Flash Memory Device family supports Universal Footprint, which provides one footprint across all densities. The flash memory also supports product families and process technologies. This allows manufacturers to design single platform and simple scale Flash memory capacity up or down, depending on features and functionality.

Features

  • 65nm MIRRORBIT Eclipse Technology
  • Single supply (VCC) for read / program / erase (2.7V to 3.6V)
  • Versatile I/O feature
    • Wide I/O voltage range (VIO): 1.65V to VCC
  • x16 data bus
  • Asynchronous 32-byte page read
  • 512-byte Programming Buffer
    • Programming in Page multiples, up to a maximum of 512 bytes
  • Single word and multiple program on same word options
  • Sector Erase
    • Uniform 128-kbyte sectors
  • Suspend and Resume commands for Program and Erase operations
  • Status Register, Data Polling, and Ready/Busy pin methods to determine device status
  • Advanced Sector Protection (ASP)
    • Volatile and non-volatile protection methods for each sector
  • Separate 1024-byte One Time Program (OTP) array with two lockable regions
  • Common Flash Interface (CFI) parameter table
  • Industrial temperature range (-40°C to +85°C)
  • 100,000 erase cycles for any sector typical
  • 20-year data retention typical

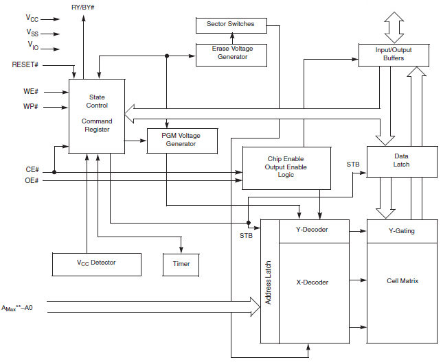
Block Diagram

Block Diagram - Infineon Technologies S29GL01G/512/256/128S MIRRORBIT™ Flash Memory
Veröffentlichungsdatum: 2008-11-17 | Aktualisiert: 2024-01-03