Infineon Technologies 2ED218x Hochstrom-Halbbrücken-Gate-Treiber mit 650 V

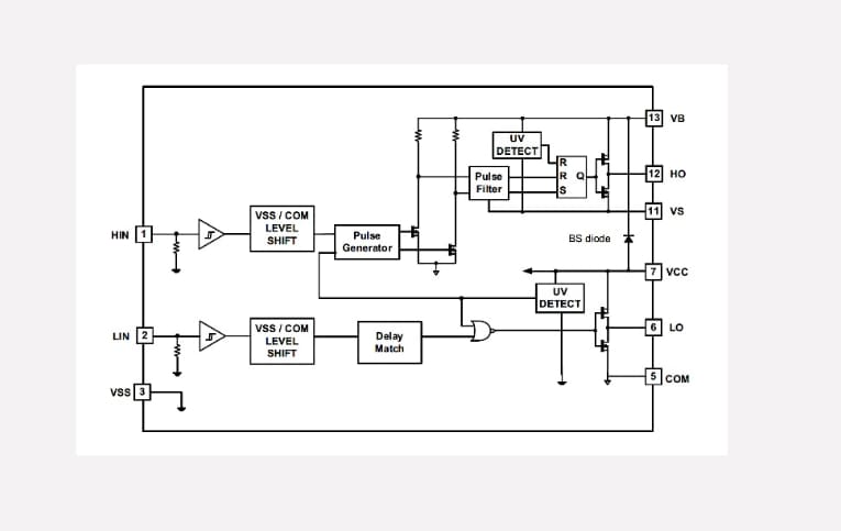
Infineon 2ED218x Hochstrom-Halbbrücken-Gate-Treiber mit 650 V bieten eine integrierte Bootstrap-Diode in einem DSO-8- oder DSO-14-Gehäuse. Der 2ED218x kombiniert Hochstrom mit Hochgeschwindigkeit, um MOSFETs und IGBTs mit einem typischen Senk- und Quellenstrom von 2,5 A anzusteuern.

Merkmale

  • Betriebsspannungen (VS-Knoten): bis zu +650 V
  • Negative VS-Transientenimmunität von 100 V
  • Integrierte Bootstrap-Diode mit extrem hoher Geschwindigkeit und geringem Widerstand ermöglicht geringere BOM-Kosten
  • Hoch- und Niederspannungspins werden für eine maximale Kriechstrecke und Luftstrecke separat gehalten
  • Separate Logik- und Leistungs-Erdung
  • Potenzialfreier Kanal für Bootstrap-Betrieb ausgelegt
  • Maximale Versorgungsspannung von 25 V
  • Unabhängige Unterspannungssperre (UVLO) für beide Kanäle
  • Laufzeitverzögerungen: 200 ns
  • HIN-, LIN-Eingangslogikschaltung
  • Logikschaltung bei bis zu -11 V auf VS-Pin funktionsfähig
  • Negative Spannungstoleranz auf Eingängen von -5 V
  • Der potenzialfreie Kanal kann dazu verwendet werden, einen n-Kanal-Leistungs-MOSFET, SiC-MOSFET oder IGBT in einer High-Side-Konfiguration anzusteuern

Applikationen

  • Motorsteuerung und -antriebe
  • Elektro-Leichtfahrzeuge (LEV)
  • Multicopter und Drohnen
  • Schaltnetzteil (SNT)
  • Unterbrechungsfreie Stromversorgung (USV)
  • Elektrowerkzeuge
  • Service-Roboter
  • Haushaltsgeräte
  • LED-Beleuchtung
  • EV-Ladung
  • Batterie-Formatierung

Videos

Blockdiagramm

Blockdiagramm - Infineon Technologies 2ED218x Hochstrom-Halbbrücken-Gate-Treiber mit 650 V

Typische Applikation

Applikations-Schaltungsdiagramm - Infineon Technologies 2ED218x Hochstrom-Halbbrücken-Gate-Treiber mit 650 V
Veröffentlichungsdatum: 2019-12-03 | Aktualisiert: 2025-04-15