Infineon Technologies BTS500101TAEx Schaltplatinen
Infineon Technologies BTS500101TAEx Schaltplatinen enthalten den BTS50010-1TAE, einen intelligenten und extrem niederohmigen High-Side-Leistungsschalter. Diese Platinen verfügen über einen typischen RDS (on) von 1 mΩ, einen DC-Nennstrom von bis zu 40 A und eine hervorragende Einschaltstrombelastbarkeit von bis zu 250 A BTS500101TAEx-Schaltplatinen kommen idealerweise in Solid State Relais (SSRs) für Zweirad-Motorstarter mit einem 150cc-Motor oder kleiner und bis zu 3 Meter Kabellänge zum Einsatz. Diese Platinen werden in einem kompakten 44,5 mm x 26,5 mm D2PAK 7-Pin-Gehäuse geliefert.Merkmale
- Unterspannungsabschaltung (Schwellenwert ist 5 V ± 0,5 V)
- Batterie-Verpolungsschutz durch Einschalten des internen MOSFETs
- Sichere Lastabschaltung während Erdungsverlust (GND)
- Übertemperatur- und Überstromschutz (Kurzschluss) mit einem Latch-Off-Mechanismus
- D2PAK 7-pin-Gehäuse
- Abmessungen: 44,5 mmm x 26,5 mmm
- 1 mΩ typischer RDS (ON)
- Bis zu 40 A DC-Strom
- Hervorragender Einschaltstrom von bis zu 250 A
Applikationsdiagramm
Blockdiagramm
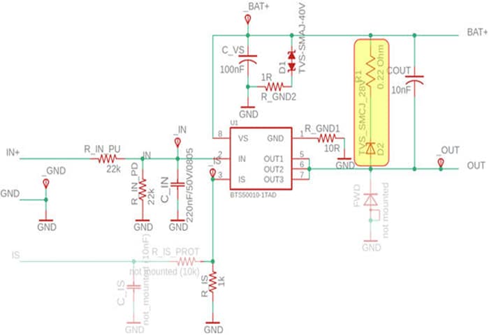
Schaltplan des BTS50010-1TAE Demoboards
Veröffentlichungsdatum: 2023-08-02
| Aktualisiert: 2023-08-16
