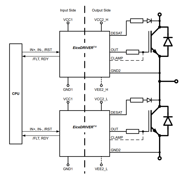
Infineon Technologies EiceDRIVER™ erweiterte F3-Produktfamilie
Die Infineon Technologies EiceDRIVER™ erweiterte F3-Produktfamilie (1ED332x) besteht aus isolierten Einkanal-Treibern von 8,5 A in einem 300-mil-DSO-16-Gehäuse. Die 1ED332xMC12N-Produktfamilie bietet Funktionen, die auf die Bedürfnisse des Marktes zugeschnitten sind, darunter Sanft- und Hart-Fehlerabschaltungen, IGBT- und SiC-Unterspannungssperreinstellungen (UVLO), zwei verschiedene Ausgangsstromstärken und zwei verschiedene Ausgangskonfigurationen. Diese F3-Produktfamilie ist eine hervorragende Lösung für den Kurzschlussschutz von SiC-MOSFETs.Die Infineon F3 Familie bietet einen sicheren Betrieb mit Versorgungsspannungen von 3,3V und 5V innerhalb der Logikklemmen. Alle Eingangsstrukturen haben Schwellenwerte, die proportional zur Versorgungsspannung sind. Der 1ED3323MC12N wurde als direkter Ersatz für den Infineon EiceDRIVER 1ED020I12-F2 entwickelt und bietet eine wesentlich stärkere Ausgangsstufe.
Ein breiter Bereich von ausgangsseitigen Versorgungsspannungen (bis zu 40 V) kann für positive und negative Spannungen an den Geräten konfiguriert werden, solange das absolute Maximum von 40 V nicht überschritten wird. Die gesamte Familie der Treiber-ICs verfügt über Ausgangsteile mit aktiver Abschaltung. Darüberhinaus erreicht die kernlose Transformatortechnologie eine Datenübertragung über die isolationsbarriere hinweg.
Merkmale
- Einkanaliger, galvanisch isolierter Gate-Treiber mit kernlosem Transformator (CT
- Integrierte Schutzfunktionen wie Kurzschlussschutz (DESAT), Soft-Off, aktive Miller Clamp und aktive Abschaltung
- Für den Einsatz mit 600V/650V/1200V/1700V/2300V IGBTs, Si- und SiC-MOSFETs
- Bis zu +6 A/ -8,5 A typischer Spitzenausgangsstrom
- 40 V absolute maximale Ausgangsversorgungsspannung VCC2
- Hohe flüchtige Gleichtaktsicherheit CMTI > 300 kV/µs
- 85 ns kurze Laufzeitverzögerung (typisch)
- Enge Anpassung der IC-zu-IC-Laufzeit (maximal 15ns)
- 3,3 V und 5 V Eingangsspannung VCC1
- Geeignet für den Betrieb bei hoher Umgebungstemperatur und in Schnellschalt-Applikationen
- DSO-16-Gehäuse mit breitem Gehäuse und 8 mm Kriechstrecke
- Sicherheitszertifizierung
- UL 1577 mit VISO,test = 6.840 VRMS für 1 s, VISO = 5.700 VRMS für 60 s
- Verstärkte Isolierung gemäß VDE 0884-11 mit VIORM = 1.767 V (Spitze, verstärkt) (ausstehend)
Applikationen
- Industrielle Motorantriebe - Kompakt-, Standard-, Premium- und Servoantriebe
- Solarwechselrichter für 1500-V-Systeme (DC)
- USV-Systeme
- Hochspannungs-DC/DC-Wandler und DC/AC-Wechselrichter
- Schweißen
- Nutz-, Bau- und Landwirtschafts-Fahrzeuge (CAV)
- Kommerzielle Klimaanlage (CAC)
- Isolierte DC/DC-Wandler mit hoher Spannung
- Isolierte Schaltnetzteile (SMPS)
Technische Daten – Diagramm
Videos
Blockdiagramm
