Infineon Technologies EVAL-S26HL512T SEMPER™ HYPERBUS™ Speichermodul

Das SEMPER™ -HYPERBUS™ -Speichermodul EVAL-S26HL512T von Infineon Technologies ist ein kostengünstiges Pmod-kompatibles Speichermodul, das einen 512-Mb-3,3-V-SEMPER-HYPERBUS-NOR-Flash-Speicher (S26HL512T) integriert. Dieses Speichermodul ermöglicht die schnelle und einfache Integration des SEMPER-NOR-Flash von Infineon Technologies in jedes Entwicklungskit.

Merkmale

  • Unterstützt HYPERBUS oder SPI mit 3,3 V I/Os
  • Verbindet sich mit jeder Host-Plattform (MCU/SoC)
  • Ideal für die Verwendung mit SEMPER SDK

Technische Daten

  • Pmod ist kompatibel mit HYPERBUS und Flash-Speicher
  • DC-Eingangstyp
  • HYPERBUS und SPI-Schnittstellen
  • BGA24-Gehäuse
  • Qualifiziert für den Einsatz im Automobilbereich, in der Industrie und bei Verbrauchern
  • Das Software-Ökosystem umfasst SEMPER-SDK, ModusToolbox™ und das AURIX™-Entwicklungsstudio
  • Die Versorgungsspannung beträgt 2,7 V (min.) bis 3,6 V (max.)

Applikationen

  • Automobil-Applikationen
  • Industrieapplikationen
  • Kommunikation

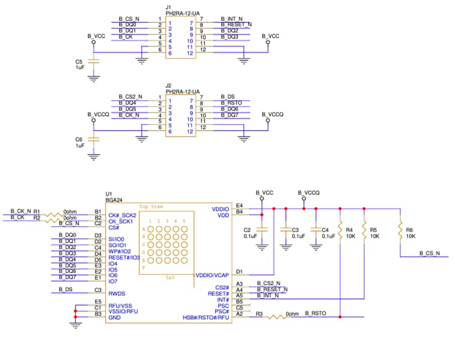
Schaltschema

Schaltplan - Infineon Technologies EVAL-S26HL512T SEMPER™ HYPERBUS™ Speichermodul
Veröffentlichungsdatum: 2024-11-12 | Aktualisiert: 2024-12-02