Infineon Technologies IR2184x Half-Bridge Drivers
Infineon Technologies IR2184x Half-Bridge Drivers are high voltage, high speed power MOSFET and IGBT drivers with dependent high and low side referenced output channels. Proprietary HVIC and latch immune CMOS technologies enable ruggedized monolithic construction. The IR2184x Half-Bridge Drivers' logic input is compatible with standard CMOS or LSTTL output, down to 3.3V logic. The IR2184x Half-Bridge Drivers feature a high-pulse current buffer stage designed for minimum driver cross-conduction. The floating channel can be used to drive an N-channel power MOSFET or IGBT in the high side configuration which operates up to 600 volts.Features
- Floating channel designed for bootstrap operation
- Fully operational to +600V
- Tolerant to negative transient voltage dV/dt immune
- Gate drive supply range from 10 to 20V
- Undervoltage lockout for both channels
- 3.3V and 5V input logic compatible
- Matched propagation delay for both channels
- Logic and power ground +/- 5V offset.
- Lower di/dt gate driver for better noise immunity
- Output source/sink current capability 1.4A/1.8A
- Also available LEAD-FREE (PbF)
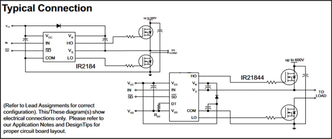
Typical Application Circuit
Package Options
Veröffentlichungsdatum: 2012-03-06
| Aktualisiert: 2023-05-18
