Infineon Technologies KIT_A3G_TC4D7_LITE AURIX™ A3G Lite Kit
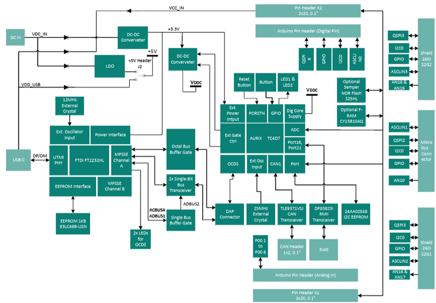
Das KIT_A3G_TC4D7_LITE AURIX™ A3G Lite Kit von Infineon Technologies ist ein kompaktes und kostengünstiges Evaluierungsboard, das mit einem 32-Bit-Single-Chip AURIX TriCore™ TC4D7 Mikrocontroller ausgestattet ist. Dieses Kit wurde für Ingenieure und Entwickler entwickelt, die an Fahrzeug- und industriellen Embedded-Systeme arbeiten, und ermöglicht Schnelles Prototyping Softwareentwicklung und Systemevaluierung. Das Infineon KIT_A3G_TC4D7_LITE Kit unterstützt auch die nahtlose Integration mit verschiedenen Development Tools.Zu den Schnittstellen gehören CAN-XL, Ethernet, LIN und FlexRay. Das erweiterbare Board verfügt über Stiftleisten für Zusatzboards und externe Peripherie, was flexibles Prototyping ermöglicht. Ausgestattet mit einer miniWiggler V3- Debug-Schnittstelle ermöglicht das Board nahtlose Softwareentwicklung und -fehlerbehebung. KIT_A3G_TC4D7_LITE wird über USB mit integrierter Spannungsregelung und -Überwachung versorgt.
Merkmale
- AURIX TC4D7 CPU-Core
- 32-Bit- TriCore-Architektur für erweitertes Multitasking und Echtzeitverarbeitung
- 66,0 mm x 131,0 mm Boardabmessungen – kompakt und dennoch funktionsreich für eine einfache Integration in Projekte
- Die integrierte MiniWiggler Micro-C- USB- Schnittstelle vereinfacht die Stromversorgung und die Debugging- Anschlussfähigkeit
- Unterstützt externe Stromversorgung von 5 V bis 16 V, empfohlen 7 V bis 14 V für vielseitige Stromversorgungsoptionen
- Zugriff auf die meisten AURIX-Pins für benutzerdefinierte Erweiterungen (X1, X2)
- Shield2Go-Steckverbinder integrieren das modulare Infineon-Ökosystem problemlos
- Arduino-kompatible Anschlüsse unterstützen 3,3 V Arduino-Shields für Schnelles Prototyping
- mikroBUS™ Steckverbinder erweitert denFunktionsumfang mit mikroBUS-Zusatzboards
- Mikro-C USB Steckverbinder ermöglichenUSB- Kommunikation und Stromversorgung
- DAP- Debug- Steckverbinder mit erweiterten Debugging-Fähigkeiten
- Integrierter CAN-Transceiver (TLE9251VSJ) für Automotive- und Industriekommunikation
- RJ45-Steckverbinder mit Ethernet-Konnektivität und stromsparendem 10/100-MBit/s-Ethernet-PHY-Transceiver (DP83825I von TI)
- 1x Nutzertaster zur Eingabe
- 2 x LEDs zur Statusanzeige und zum Debuggen
- Reset-Taster für schnelles und einfaches Reset des Systems
- 250 kΩ variables analoges Eingangs-Potentiometer für Sensorsimulation und -tests
- 2 KbI2Cserieller EEPROM mit vorprogrammiertem EUI-48-MAC-ID (Microchip 24AA02E48)
- Kompatibel mit AURIX Development Studio und der Toolchain FreeEntry von Infineon für problemlose Kodierung und Debugging-Erlebnis
- Erweiterbares Ökosystem
- Robuste Anschlussfähigkeit
- Kompakt und effizient, ideal für platzbeschränkte Projekte
Applikationen
- Fahrzeuge
- Autonome Fahrzeuge und fortschrittliche Fahrerassistenzsysteme (ADAS)
- Fahrzeug-Gateways
- Fahrgestell- und Sicherheitssysteme
- Batteriemanagementsysteme (BMS)
- Traktionsumrichter
- Leistungsumwandlung
- Radarverarbeitung
- Industrie
- Motorsteuerung
- Leistungsumwandlung
- Sicherung von Edge-Computing
- Künstliche Intelligenz (KI) und Datenverarbeitung
- KI-Beschleunigung
- Signalverarbeitung
- Sichere Datenverarbeitung
- Entwicklung und Evaluierung vonEmbedded Systemen
- Softwareentwicklung und -debugging
- Hardware-Prototyping
- Evaluierung der Fähigkeiten des TC4D7- Mikrocontrollers
- Prüfung von Kennlinien und Datenblattparametern
- Bildungs- und Forschungszwecke
Lieferumfang Kit
- KIT_A3G_TC4D7_LITE Board
- Zugriff auf Development Tools und das Software- Ökosystem von Infineon
- USB-Kabel
- Kurzanleitung
Blockdiagramm
Übersicht
Veröffentlichungsdatum: 2025-09-26
| Aktualisiert: 2026-02-25
