Infineon Technologies TLD5542-1 H-Brücken-DC/DC-Schaltregler
Infineon Technologies TLD5542-1 H-Brücken-DC/DC-Schaltregler sind Hochleistungs-Buck-Boost Controller mit einzelner Induktivität und einer SPI-Schnittstelle für Diagnose- und Steuerungsfunktionen. Dieser Schaltregler enthält eine Konstantstrom- und Konstantspannungsregelung, eine Notlauf-Funktion und erweiterte Schutzfunktionen für Bauteil und Last. Der TLD5542-1 Controller steuert mehrere Lasten mit einem einzelnen IC mit schnellem Ausgangsentladebetrieb an und bieten erweiterte Verdunkelungsfunktionen, wie z. B. Analog- und PWM-Verdunkelung. Diese Schaltregler werden bei einem Bauteil-Eingangsversorgungsspannungsbereich von 4,5 V bis 40 V und einem Leistungsstufen-Eingangsversorgungsspannungsbereich von 4,5 V bis 55,0 V betrieben.Der TLD5542-1 Controller bietet einen Schaltfrequenzbereich von 200 kHz bis 700 kHz, eine SPI-Taktfrequenz von 5 MHz und einen Sperrschichttemperaturbereich von -40 °C bis +150 °C. Dieser Schaltregler bietet eine LED-Stromgenauigkeit von ±3 % und einen maximalen Wirkungsgrad von bis zu 96 % in jedem Zustand. Zu den typischen Applikationen gehören Laser-Fernlicht für ADB-Applikationen, kompakte Mehrkanal-LED-Treibermodule, Hochstrom-Spannungsregler und drahtlose Innenraum-Ladegeräte.
Merkmale
- Hochleistungs-Buck-Boost Controller mit einzelner Induktivität
- SPI für Diagnosefunktionen und Steuerung
- Konstantstrom- (LED) und Konstantspannungsregelung
- Treibt dank des schnellen Ausgangsentladevorgangs mehrere Lasten mit einem einzigen IC an
- Notlauffunktion (Ausfallsicherheitsmodus):
- Notlauf-Aktivierung über LHI-Pin
- EMV-optimiertes Bauteil, das über eine automatische Frequenzspreizung verfügt
- LED- und Eingangsstrommessung mit dedizierten Monitorausgängen
- Erweiterte Schutzfunktionen für Bauteil und Last
- TLD55421QV:
- PG-VQFN-48-Gehäuse
- TLD55421QU:
- PG-TQFP-48-Gehäuse
- Erweiterte Verdunkelungsfunktionen, wie z. B Analog- und PWM-Verdunkelung
- AEC-qualifiziert für Fahrzeuganwendungen
- Schutzfunktionen:
- Überlastschutz von externen MOSFETs
- Kurzgeschlossene Last, Ausgangs-Überspannungsschutz
- Eingangs-Unterspannungsschutz
- Thermische Abschaltung eines Bauteils mit Autostart-Verhalten
- Schutz gegen elektrostatische Entladungen (ESD)
Technische Daten
- Eingangsversorgungsspannungsbereich des Bauteils: 4,5 V bis 40 V
- Eingangsversorgungsspannungsbereich der Leistungsstufe: 4,5 V bis 55 V
- Schaltfrequenzbereich: 200 kHz bis 700 kHz
- SPI-Taktfrequenz: 5 MHz
- Sperrschichttemperaturbereich: -40 °C bis +150 °C
Applikationen
- Hochleistungs-LED-Treiber in Fahrzeuganwendungen
- Laser-Fernlicht für ADB-Applikationen (adaptiver Strahl)
- Kompakte Mehrkanal-LED-Treibermodule (Einzel-DC/DC für kombinierte Lasten)
- Hochstrom-Spannungsregler
- Drahtloses Ladegerät im Innenraum
Blockdiagramm
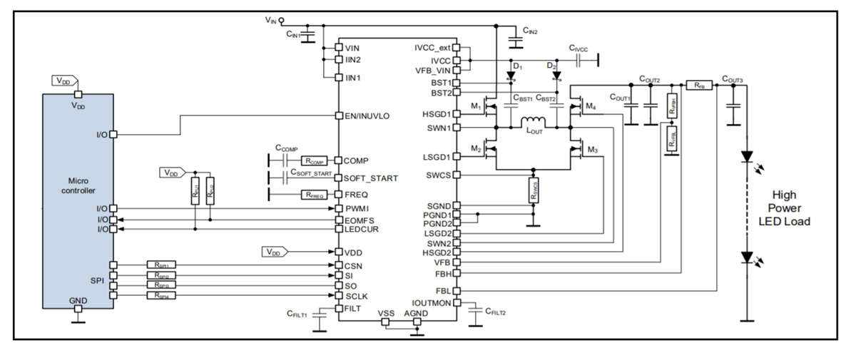
Applikations-Schaltungs-Diagramm
Veröffentlichungsdatum: 2020-10-13
| Aktualisiert: 2024-12-02
