Infineon Technologies TLS810D1LDV33 Demonstrationsboard
Das Infineon Technologies TLS810D1LDV33 Demonstrationsboard ist zur Evaluierung des TLS810D1LD Low-Dropout-Linear-Spannungsreglers mit einem großen Eingangsspannungsbereich von 2,75 V bis 42 V ausgelegt. Dieses Bauteil mit einem extrem niedrigen Ruhestrom von 9 μA eignet sich für Fahrzeuganwendungen oder andere Versorgungssysteme, die dauerhaft mit der Batterie verbunden sind. Der TLS810D1LD Regler ist eine Ausführung mit festem 3,3-V-Ausgang und einer Genauigkeit von 2 %. Das TLS810D1LDV33 Demonstrationsboard verfügt über eine niedrige Dropout-Spannung von 250 mV, wenn der Ausgangsstrom 100 mA beträgt. Dieses Demonstrationsboard eignet sich zur Versorgung von Automotive-Systemen, die während des Anlassens betrieben werden müssen. Das TLS810D1LDV33 Board eignet sich hervorragend für den Einsatz in Infotainment, Alarmen, Armaturenbrett, RKE, Wegfahrsperre, Gateway und allgemeinen Automotive-ECUs.Merkmale
- Extrem niedriger Ruhestrom von 9 μA
- Großer Eingangsspannungsbereich: 2,75 V bis 42 V
- Ausgangsstromkapazität: bis zu 100 mA
- Stromverbrauch im Ausschaltmodus von weniger als 1 μA
- Niedrige Dropout-Spannung von 250 mV (typisch) bei 100 mA
- Ausgangsstrombegrenzungsschutz
- Übertemperatur-Abschaltung
- Großer Temperaturbereich
- Ein-/Aus-Freigabe
- Erhältlich im PG-TSON-10-Gehäuse
- Erhältlich im PG-DSO-8-EP-Gehäuse
- Umweltfreundliches Produkt (RoHS-konform)
- Nach AEC qualifiziert
Applikationen
- Automotive-Universal-ECUs
- Infotainment, Alarm und Dashboard
- Applikationen mit direktem Akkuanschluss
- RKE, Wegfahrsperre und Gateway
Blockdiagramm
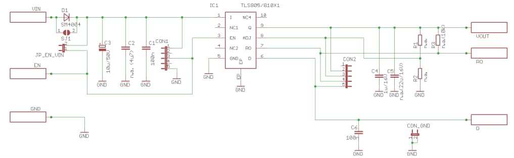
Schaltplan
Additional Resource
Veröffentlichungsdatum: 2019-12-16
| Aktualisiert: 2024-01-19
