Infineon Technologies TLT9252VLC Hochgeschwindigkeits-CAN-FD-Transceiver – Infineon Technologies | Mouser
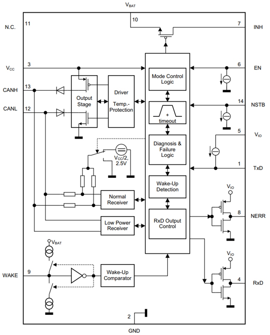
Der High-Speed-CAN-FD-Transceiver TLT9252VLC von Infineon Technologies ist für HS-CAN-Netzwerke mit bis zu 5 Mbit/s in Automotive- und IndustrieApplikationen konzipiert. Als Schnittstelle zwischen der physikalischen Busebene und dem CAN-Protokoll-Controller steuert der TLT9252VLC die Signale zum Bus und schützt den Mikrocontroller vor Störungen, die innerhalb des Netzwerks entstehen. Aufgrund der hohen Symmetrie der CANH- und CANL-Signale bietet der TLT9252VLC eine sehr geringe elektromagnetische Emission, die den Betrieb ohne Gleichtaktdrossel ermöglicht. Die nicht stromsparenden Modi (Normal-Betriebsmodus und Nur-Empfang-Modus) und die stromsparenden Modi (Ruhemodus und Standby-Modus) sind für einen reduzierten Stromverbrauch auf der Grundlage der erforderlichen Funktionalität optimiert. Selbst im Sleep-Modus mit einem Ruhestrom von unter 25 µA über den gesamten Temperaturbereich kann der TLT9252VLC ein Wake-Up Pattern (WUP) auf dem HS-CAN-Bus erkennen. Der VIO-Spannungsreferenzeingang unterstützt Mikrocontroller mit 3,3 V und 5 V. Der TLT9252VLC von Infineon Technologies ist in ein RoHS-konformes PG-TSON-14-Gehäuse integriert und erfüllt die Anforderungen der ISO11898-2 (2016).Merkmale
- Vollständig konform mit ISO11898-2 (2016) und SAE J2284-4/-5
- Infineon Automotive-Qualität
- AEC-Q100 Klasse 0 (TA: -40 °C bis +150 °C) Qualifizierung für Hochtemperatur-Einsatzprofile
- Garantierte Symmetrie der Schleifenverzögerung zur Unterstützung von CAN FD-Datenrahmen bis zu 5 MBit/s
- Bus-Aktivierungsmuster-Funktion (WUP) mit optimierter Filterzeit (0,5 µs bis 1,8 µs) für die weltweite OEM-Nutzung
- Ausgezeichnete ESD-Robustheit +/-10 kV (HBM) und +/-9 kV (IEC 61000-4-2)
- Sehr geringe Stromaufnahme im Sleep Mode von max. 25 µA
- Duale Stromversorgungslösung über VBAT und VCC für ein robustes Verhalten während des Batteriestarts
- Erweiterter Versorgungsbereich auf VCC- und VIO-Versorgung
- Ausfallsichere Funktionen wie TxD-Timeout, RxD-Rezessionsklemmung und Übertemperaturabschaltung
- Sehr geringe elektromagnetische Emission (EME) für drosselfreien Betrieb
- Ein breiter Gleichtaktbereich für elektromagnetische Störfestigkeit (EMI)
- CAN-kurzschlussfest gegen Masse, Batterie und VCC
- Unterspannungserkennung auf VBAT, VCC und VIO
- Autonome Busvorspannung nach ISO11898-2 (2016)
- Bus-Aktivierung (WUP) und lokale Aktivierung (LWU)
- INH-Ausgang zur Steuerung eines externen Schaltkreises
- Verbesserte robuste lokale Fehlerdiagnose über NERR-Ausgangspin
- Umweltfreundliches Produkt (RoHS-konform)
Applikationen
- Fahrzeugantriebsstrang- und Getriebeapplikationen
- Infotainment-Applikationen
- Cluster-Module
- Radar-Applikationen
- Heizung, Lüftung, Klimatechnik (HLK)
Blockdiagramm
Veröffentlichungsdatum: 2022-07-11
| Aktualisiert: 2022-07-21
