ISSI IS32LT3126 LED Driver
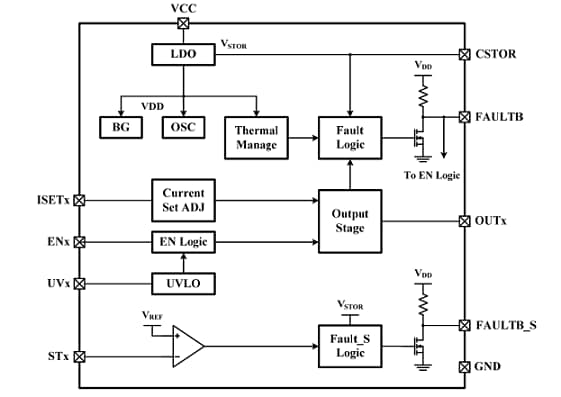
ISSI IS32LT3126 LED Driver is a dual linear programmable current regulator consisting of two independently controlled output channels. Each channel can source up to 150mA, and the two combined to source up to 300mA. The IS32LT3126 LED driver supports Pulse Width Modulation (PWM) dimming of both channels via Power Supply Modulation (PSM). This driver features ENx pins to individually PWM dim and independently adjust the average output current for each channel. The ISSI IS32LT3126 LED driver is targeted at the automotive market with the end applications to include interior and exterior lighting.Features
- Dual channel with each channel can source up to 150mA
- External resistors individually set the source current
- 4% channel to channel current matching
- Individually programmable VCC under-voltage lockout to match the LED stack for PSM operation
- Fault protection with flag reporting:
- Single LED short (optional to turn off all LEDs)
- LED string open/short
- OUTx pins short to VCC/GND
- ISETx pins open/short
- Over temperature current rollback (no reporting)
- Thermal shutdown
- External CSTOR capacitor keeps fault status during start/stop operation
- Individual PWM dimming
- Shared fault flag for multiple devices operation
- eTSSOP-16 package
- Operating temperature range from -40°C to 125°C
- AEC-Q100 qualification in progress
Applications
- Automotive interior/exterior lighting
- Turn signal light
Typical Application Circuit
Functional Block Diagram
Veröffentlichungsdatum: 2018-05-09
| Aktualisiert: 2024-03-05
