Kinetic Technologies KTA1170GVAE-MMEV01 Evaluation Kit
Kinetic Technologies KTA1170GVAE-MMEV01 Evaluation Kit is a comprehensive platform designed to evaluate the performance and functionality of the KTA1170 IC. The KTA1170 is a high-efficiency, highly integrated power management IC tailored for compact and portable applications. The evaluation kit comes with the KTA1170 IC pre-installed and provides all the necessary components to test its features, including voltage regulation, load management, and protection functionalities. With user-friendly interfaces and clearly labeled test points, the kit enables engineers to assess the IC's performance in various operating conditions quickly. Ideal for prototyping and development, the Kinetic Technologies KTA1170GVAE-MMEV01 Evaluation Kit simplifies the design process, helping developers integrate the KTA1170 into final products effectively.Features
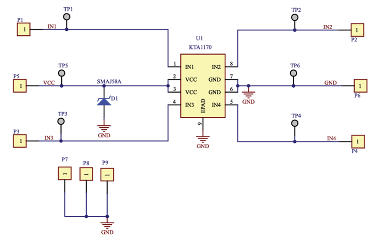
- Fully assembled and tested PCB with the KTA1170 IC installed
- 2.7V to 75V input/output pin withstand voltage range
- 37V to 57V input power supply operating voltage range
- 0A to 2A output load current
Applications
- Integrated bridge rectifier and interface for PoE Pan, tilt and zoom (PTZ), security, and web cameras
- Voice over IP (VoIP) phones
- Wireless LAN access points
- WiMAX terminals
- Point-of-sale (POS) terminals
- RFID terminals
- Thin clients and notebook computers
- Fiber-to-the-home (FTTH) terminals
Required Equipment
- Bench power supply for IN1/IN2/IN3/IN4 inputs, 60V up to 1A capable, as needed for the intended application
- One or more digital multimeters used to measure input/output voltages and currents
- Optional
- Oscilloscope for dynamic testing of input and output load voltages (and input or load currents with a current probe, if available)
- Load via an electronic Load, power resistors, or an actual system load
Typical Test Setup
Electrical Schematic
Resources
Veröffentlichungsdatum: 2025-01-03
| Aktualisiert: 2025-01-07
