Littelfuse LS05006VPQ33 Überspannungsschutz
Gerät Littelfuse LS05006VPQ33 Überspannungsschutzgerät verhindert Schäden an elektronischen Produkten mit USB Type-C™ Anschlüssen. Dieses Gerät schützt vor Kurzschlüssen, Überspannungen bis zu 24 V und elektrostatischer Entladung (ESD). Das LS05006VPQ33 Schutzbauteil enthält einen CC-Pin-Pulldown-Widerstand, der das Einschalten und Laden von Bauteilen mit leeren Batterien ermöglicht. Das Bauteil schaltet den CC-Pin-Pulldown-Widerstand automatisch aus, wenn der Systemstrom eingeschaltet wird. Dies ermöglicht dem Typ-C-Controller CC-Pin-Pulldown-Widerstand die Übernahme, ohne die Stromquelle zu verwechseln.Der LS05006VPQ33 Überspannungsschutz verfügt über eine hohe Strombelastbarkeit bis zu 600 mA für CC1/CC2-Überspannungsschutz-FETs zum Weiterleiten von VCONN-Leistung. Dieses Bauteil verfügt außerdem über eine maximale Verlustleistung von 1,3 W, einen Sperrschichttemperaturbereich von -40 °C bis 150 °C und ein Human Body Model (HBM) von ±2000 V ESD. Das LS05006VPQ33 Schutzgerät ist RoHS-konform, bleifrei und in einem QFN3x3_20L-Gehäuse erhältlich. Dieses Bauteil wird in USB Type-C-Bauteilen, Notebooks, Monitoren, Industrie-PCs, Dockingstationen, Point-of-Sales und Desktops verwendet.
Merkmale
- Überspannungsschutz für 4 Kanäle (CCxI und SBUxI) mit 24-V-tolerantem Schalter und ESD-Schutz gemäß IEC 61000-4-2
- Maximaler Leistungsverlust: 1,3 W
- ±2000 V ESD, HBM
- Kompaktes QFN3x3_20L Gehäuse
- Sperrschichttemperaturbereich: -40 °C bis +150 °C
- Bleifrei
- RoHS-konform
Applikationen
- USB-Typ-C-Bauteile
- Notebooks
- Monitore
- Industrie-PCs
- Smartphones
- Dockingstationen
- Point-of-Sales
- Desktop-Computer
Videos
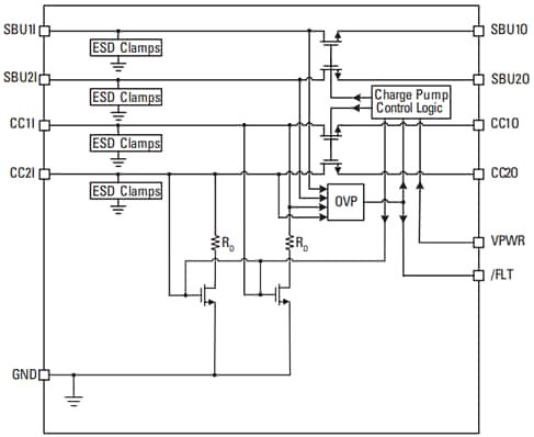
Funktionales Blockdiagramm
Applikations-Schaltungs-Diagramm
Veröffentlichungsdatum: 2023-05-08
| Aktualisiert: 2025-07-16
