Littelfuse LS0502SCD33S Superkondensator-Schutz-IC
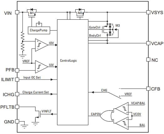
Der Einzellen-Superkondensator-Schutz-IC LS0502SCD33S für Notstromanwendungen von Littelfuse ist eine ideale Lösung für Systeme mit Backup-Speicherkondensatoren oder Kondensatorbänken. Der LS0502SCD33S ist extern programmierbar für Eingangsstrombegrenzung, Eingangsüberspannung, Ladestrombegrenzung und Ladespannungsbegrenzung. Diese Schutzvorrichtung ist in einem DFN3X3-10-Gehäuse erhältlich und arbeitet mit einem Systemspannungsbereich von 2,5 V bis 5,5 V und einem maximalen Entladestrom von 2 A. Der Einzellen-Superkondensator-Schutz-IC LS0502SCD33S für Notstromanwendungen von Littelfuse ist RoHS-konform und eignet sich ideal für tragbare Geräte im Industriebereich, Dashcams, Internet of Things (IoT), tragbare Geräte mit herausnehmbaren Batterien und intelligente Messgeräte.Merkmale
- 2,5 V bis 5,5 V Systemspannungsbereich
- 18 V Eingangsleistung mit Überspannungsschutz
- 1,1 V bis 5,3 V programmierbarer Kondensator-Spannungsbereich
- Programmierbarer Superkondensator-Ladestrom
- Programmierbarer Eingangsüberstromschutz
- 2 A maximaler Entladestrom
- Programmierbare Spannungs- und Stromschwellenwerte
- Schwellwertgenauigkeit: ±2 %
- Ruhestrom in Bereitschaft: 2,5 μA
- Kleine Lösungsgröße
- DFN3X3-10-Gehäuse
- -40 °C bis +85 °C Betriebstemperaturbereich
- Sperrschichttemperaturbereich: -40 °C bis +125 °C
- Halogenfrei
- Bleifrei
- RoHS-konform
Applikationen
- Handheld-Industriegeräte
- Dash-Kameras
- IoT
- SmartMeter
- Tragbare Geräte mit entfernbaren Batterien
Videos
Funktionales Blockdiagramm
Applikations-Schaltungs-Diagramm
Veröffentlichungsdatum: 2024-02-05
| Aktualisiert: 2024-11-12
