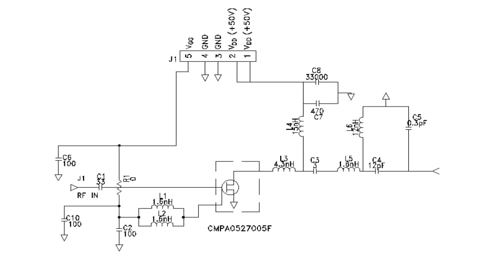
MACOM CMPA0527005F-AMP Demonstrations-Verstärkerschaltung
Die Wolfspeed/Cree CMPA0527005F-AMP Demonstrations-Verstärkerschaltung bietet ein Evaluierungsboard mit den CMPA0527005F GaN-MMICs, die in einem 6-Draht-Flanschgehäuse untergebracht sind. Die CMPA0527005F GaN-MMICs sind für Leistungsverstärker ausgelegt und verfügen über eine Betriebsspannung von 50 V. Die CMPA0527005F Demonstrations-Verstärkerschaltung verfügt über eine Betriebsspannung von 28 V und einen Frequenzbereich von 2,7 GHz bis 3,5 GHz.Merkmale
- Test board with CMPA0527005F GaN MMICs
- Intended for power amplifiers
- 50V operating voltage
- 28V operating voltage
- 2.7GHz to 3.5GHz frequency range
- 6-leaded flange package
Schaltplan
Veröffentlichungsdatum: 2019-05-07
| Aktualisiert: 2024-01-18
