MACOM MAAM-011286-DIE Wideband Distributed Amplifier
MACOM MAAM-011286-DIE Wideband Distributed Amplifiers suit various instrumentation and communication systems applications. The MACOM MAAM-011286-DIE Amplifiers offer a wide frequency range operating from 30kHz to 44GHz. The MAAM-011286-DIE features 16dB gain, 22dBm output power, and a 5.3dB noise figure.The Amplifier is matched to 50Ω with a typical return loss better than 13dB. The MAAM-011286-DIE Wideband Distributed Amplifier has a die size of 2.3mm x 1.0mm x 0.1mm.
Features
- 30kHz to 44GHz wide frequency range
- 16dB gain
- Integrated power detector with a detector reference voltage generator
- 3-8V DC, 200mA
- 22dBm P1dB at 22GHz
- 50Ω input and output match
- RoHS compliant
- 2.3mm x 1.0mm x 0.1mm die size
Applications
- Communication systems
- Instrumentation
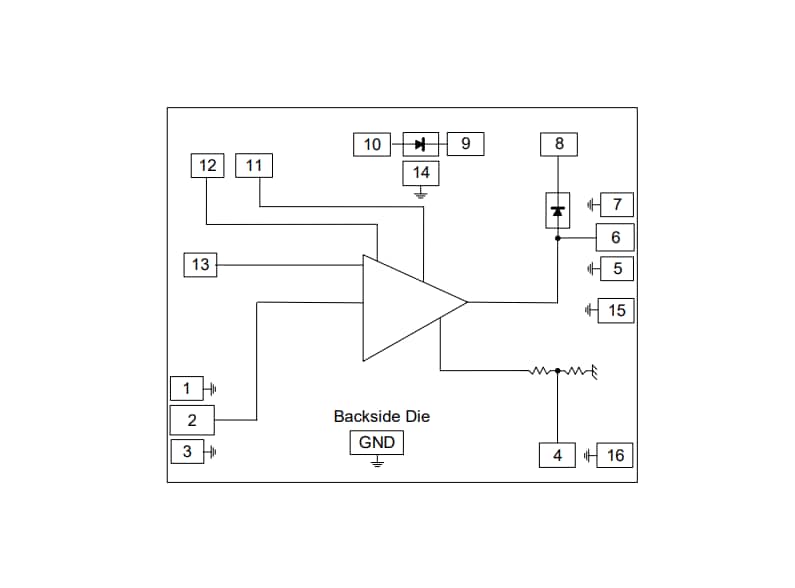
Functional Schematic
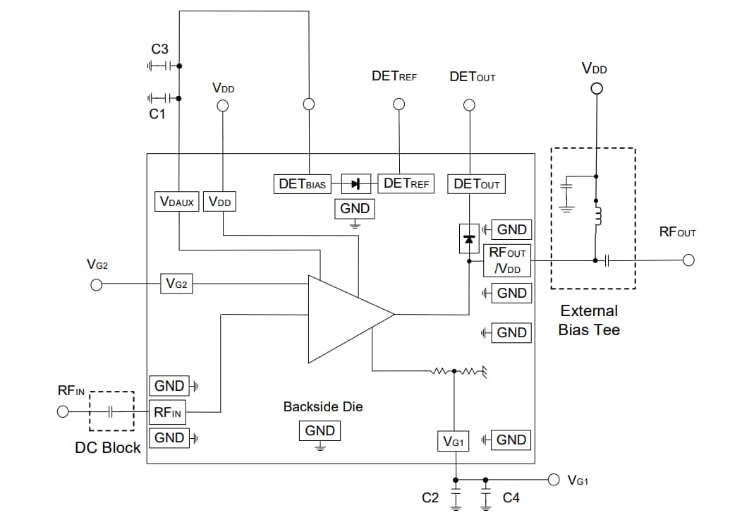
Application Schematic
Veröffentlichungsdatum: 2019-08-05
| Aktualisiert: 2023-08-28
