MEAN WELL SHP-10K Digitale Netzteile mit hohem Wirkungsgrad
Mean Well SHP-10K Digitale Netzteile mit hohem Wirkungsgrad sind AC/DC-Netzteile mit einem Eingang von 10 kW und 3φ3 W und Ausgängen von 55 VDC, 115 VDC, 230 VDC und 380 VDC. Die SHP-10K Geräte werden in einem großen Dreiphasen-AC-Eingangsbereich (Dreiphasen-3-Draht, einem Bereich von 340 VAC bis 530 VAC) betrieben, bei dem der Neutralleiter nicht erforderlich ist. Zwei Kühlvarianten (Forcierte Belüftung oder Wasser) arbeiten bei Umgebungstemperaturen bis zu +70 °C. Die SHP-10K Netzteile von Mean Well bieten durch die Ausstattung verschiedener eingebauter Funktionen, wie z. B. Ausgangsprogrammierung, aktive Stromaufteilung, Ein-/Aus-Fernsteuerung, Hilfsstromversorgung und Kommunikationsprotokolle eine große Designflexibilität. Diese integrierten Funktionen verbessern den Automatisierungsprozess.Merkmale
- 3-Draht ohne Neutralleiter von 3 ψ, großer Eingangsbereich von 340 VAC bis 530 VAC
- Hoher Wirkungsgrad von bis zu 97 %
- Wählbare Wasser-/Zwangsluftkühlung
- Integrierter CANBus, optionale PMBus-, MODBus-RTU- und RS-484-Protokolle
- Programmierbare Ausgangsspannungs- und Konstantstrompegel
- 5 Jahre Garantie
- Aktive Stromaufteilung von bis zu 4 x Einheiten (40 kW)
- Integrierte EIN/AUS-Fernbedienung, Hilfsstromversorgung und Alarmsignal
- Kurzschluss-Sicherung, Überlast-, Überspannungs-, Übertemperatur- und Lüfterausfallschutz
- Optionale Kühlplatte (HS-684) für wassergekühlte Modelle
Applikationen
- Energie-/Leistungssysteme für die Automatisierung
- UV- oder Laserdioden
- Elektrolyse-Systeme
- Laserverarbeitungsmaschinen
- Einbrennanlagen
- HF
- EV-Ladestationen
Technische Daten
- Ausgang
- Bereich von 55 VDC bis 380 VDC, Werkseinstellung
- Strom von 26,3 A bis 131 A, Werkseinstellung
- Strombereich: 0 bis 150 A
- Maximaler Nennleistungsbereich: 7.200 W bis 10.000 W
- Maximale Welligkeit und Rauschen: 0,3 Vp-p bis 1 Vp-p
- Spannungstoleranz: ±1,0 %
- Leitungs-/Lastregelung: ±0,5 %
- Einrichtungs-/Anstiegszeit von 3.000 ms, 100 ms bei Volllast
- Überbrückungszeit bei 400 VAC: 20 ms (Volllast) oder 25 ms (75 % Last) (typisch)
- Temperaturbereiche
- Betriebstemperatur: -30 °C bis +70 °C
- Lagertemperatur: -40 °C bis +85 °C
- Relative Feuchtigkeit, nicht kondensierend
- Betriebsfeuchtigkeit: 20 % bis 90 %
- Lagerung: 10 % bis 95 %
- Temperaturkoeffizient: ±0,03 %/°C
- Eingang
- Spannungsbereich: 340 VAC bis 530 VAC
- Frequenzbereich: 47 Hz bis 63 Hz
- Typischer Leistungsfaktor: ≥0,98
- Typischer Wirkungsgradbereich: 94,5 % bis 96,5 %
- Typischer AC-Strombereich
- 11,2 A bis 15,7 A bei 400 VAC
- 9,5 A bis 13 A bei 480 VAC
- Typischer Einschaltstrom
- 40 A bei 400 VAC
- 65 A bei 480 VAC
- Spitzenableitstrom: <6,5 ma bei="">6,5 ma>AC
- Mittlere Zeit bis zum ersten Ausfall (MTBF) (min.)
- 281,200 Stunden gemäß Telecordia SR-332 (Bellcore)
- 28.000 Stunden gemäß MIL-HDBK-217F (+25 °C)
- Abmessungen (LxBxH)
- 460 mm x 211 mm x 83,5 mm für Typen mit Zwangsluftkühlung
- 460 mm x 216 mm x 83,5 mm für wassergekühlte Typen
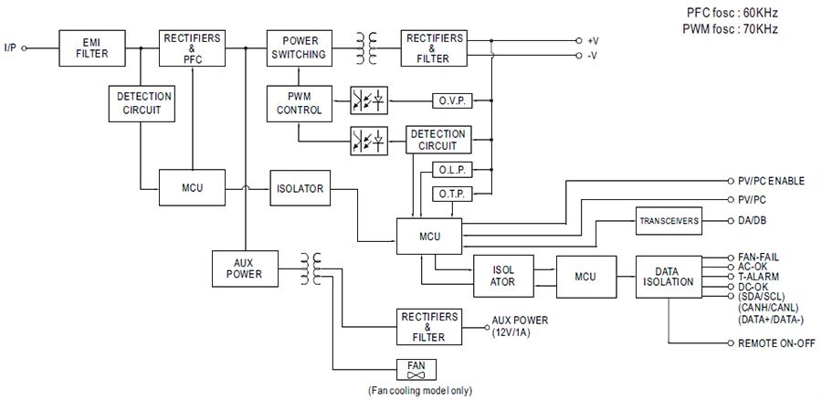
Videos
Blockdiagramm
Weitere Ressourcen
- SHP-10K-Baureihe Installationshandbuch
- Stromversorgungsapplikation mit hoher Leistung von 3φ3 W
- Datenblatt SHP-10K – Vereinfachtes Chinesisch
- 3 W Hochleistungs-Netzteil-Applikation – Vereinfachtes Chinesisch
- Technische Erkenntnisse (Englisch)
- Technische Erkenntnisse (traditionelles Chinesisch)
- Technische Erkenntnisse (vereinfachtes Chinesisch)
Veröffentlichungsdatum: 2022-08-22
| Aktualisiert: 2026-03-05
