Atmel / Microchip ATmega128RFR2 Drahtloses Modul

Das Microchip Technology ATmega128RFR2 drahtlose Modul ist ein stromsparender 8-Bit-CMOS-Mikrocontroller, der auf der AVR-erweiterten RISC-Architektur basiert und für das 2,4-GHz-ISM-Funkband (industriell, wissenschaftlich, medizinisch, ISM) mit einem Transceiver mit hoher Datenrate kombiniert ist. Das ATmega128RFR2 liefert Durchsätze von nahezu 1 MIPS pro MHz und bietet einen optimalen Stromverbrauch gegenüber der Verarbeitungsgeschwindigkeit. Der integrierte Funk-Transceiver bietet hohe Datenraten von 250 kBit/s bis zu 2 MBit/s, eine Verarbeitung von Datenrahmen, eine ausgezeichnete Empfängerempfindlichkeit und eine hohe Übertragungsausgangsleistung, die eine sehr robuste drahtlose Kommunikation ermöglicht.

Der AVR-Core des ATmega128RF2 drahtlosen Moduls kombiniert einen umfangreichen Befehlssatz mit 32 Universal-Arbeitsregistern. Alle 32 Register sind direkt mit der Recheneinheit (ALU) verbunden. Auf zwei unabhängige Register kann mit einer einzigen Befehlsausführung in einem Taktzyklus zugegriffen werden. Die daraus resultierende Architektur ist sehr Code-effizient, während bis zu zehn Mal schnellere Durchsätze als mit herkömmlichen CISC-Mikrocontrollern erzielt werden. Das System umfasst die interne Spannungsregelung und ein fortschrittliches Leistungsmanagement. Das System zeichnet sich durch einen kleinen Ableitstrom aus, der eine längere Laufzeit der Batterie ermöglicht.

Der Funk-Transceiver ist eine vollständig integrierte ZigBee-Lösung mit einer minimalen Anzahl von externen Komponenten. Diese Lösung kombiniert eine hervorragende HF-Performance mit geringen Kosten, einer kleinen Größe und einer geringen Stromaufnahme. Der Funk-Transceiver umfasst einen Quarz-stabilisierten Fractional-N-Synthesizer, Sender und Empfänger und eine vollständige direkte Sequenz-Frequenzspreizungssignal-Verarbeitung (DSSS) mit Spreizen und Entspreizen. Das ATmega128RFR2 ist vollständig mit IEEE802.15.4-2011/2006/2003 und ZigBee-Standards kompatibel.

Das ATmega128RFR2 verfügt über einen In-System-programmierbaren (ISP) Flash von 128 Kbytes mit Lese-während-Schreib-Funktionen, 4 Kbytes EEPROM und 16 Kbytes SRAM. Der On-Chip-ISP-Flash-Speicher ermöglicht das Neuprogrammieren des Programmspeichers im System über eine serielle SPI-Schnittstelle, mit einem herkömmlichen nichtflüchtigen Speicherprogrammierer oder mit einem On-Chip-Boot-Programm, das auf dem AVR-Core läuft.

Das ATmega128RFR2 drahtlose Modul ist in einem RoHS-konformen 64-Pad-QFN-Gehäuse (Quad Flat No-Lead) erhältlich.

Merkmale

  • Stromsparender 8-Bit-Hochleistungs-AVR-Mikrocontroller
  • Erweiterte RISC-Architektur
    • 135 leistungsstarke Befehle
    • 32 x 8 Universal-Arbeitsregister/On-Chip-Zweizyklus-Multiplikator
    • Bis zu 16 MIPS Durchsatz bei 16 MHz und 1,8 V 
  • Netzwerkunterstützung durch Hardware-unterstützte Mehrfach-PAN-Adressfilterung
  • Fortschrittliche Hardware-Unterstützung reduziert den Stromverbrauch
  • Nichtflüchtige Programm- und Datenspeicher
    • 128 Kbytes In-System-selbstprogrammierbarer Flash
    • 4 KBytes EEPROM
    • 16 KBytes interner SRAM
  • JTAG-Schnittstelle (IEEE std. 1149.1-konform)
    • Boundary-Scan-Funktionen gemäß JTAG-Standard
    • Umfangreicher On-Chip-Debug-Support (OCDS)
    • Programmierung von Flash-EEPROM, Sicherungen und Lock-Bits über die JTAG-Schnittstelle
  • Peripherie-Merkmale
    • Mehrere Timer/Zähler und PWM-Kanäle
    • Echtzeit-Zähler mit getrenntem Oszillator
    • 10-Bit-Analog-Digital-Wandler mit 330 ks/s; Analoger Komparator; On-Chip-Temperatursensor
    • Serielle Master-/Slave-SPI-Schnittstelle
    • Zwei programmierbare serielle USART
    • Byte-orientierte serielle Zweidraht-Schnittstelle
  • Erweitertes Unterbrechungs-Steuerungsprogramm und Stromsparmodi
  • Watchdog-Timer mit getrenntem On-Chip-Oszillator
  • Power-on-Reset und stromsparender Brown-Out-Detektor
  • Vollständig integrierter stromsparender Transceiver für 2,4-GHz-ISM-Band
    • Hochleistungsverstärker wird durch TX-Spektrum-Seitenkeulenunterdrückung unterstützt
    • Unterstützte Datenraten: 250 kb/s, 500 kb/s, 1 Mb/s, 2 Mb/s
    • -100-dBm-RX-Empfindlichkeit; TX-Ausgangsleistung bis zu 3,5 dBm
    • Hardware-unterstütztes MAC (Auto-Acknowledge, Auto-Retry)
    • 32-Bit-Symbolzähler gemäß IEEE 802.15.4
    • SFD-Erkennung, Spreizen; Entspreizen; Framing; CRC-16-Berechnung
    • Antennendiversität und TX-/RX-Steuerung
    • 128-Byte-TX-/RX-Frame-Buffer
    • Phasenmessunterstützung
  • PLL-Synthesizer mit 5 MHz und 500 kHz Kanalabstand für 2,4-GHz-ISM-Band
  • Hardware-Sicherheit (AES, True-Random-Generator)
  • Integrierter Quarzoszillator (32,768 kHz und 16 MHz, externer Quarz notwendig)
  • 38 Programmierbare I/O-Leitungen
  • Extrem geringer Stromverbrauch (1,8 V bis 3,6 V) für AVR und Rx/Tx: 10,1 mA/18,6 mA
    • CPU-Aktivmodus (16 MHz): 4,1 mA
    • 2,4-GHz-Transceiver: RX_ON 6,0 mA/TX 14,5 mA (maximale TX-Ausgangsleistung)
    • Tiefschlaf-Modus: <700 nA bei 25 °C
  • Geschwindigkeitsklasse: Bis zu 16 MHz bei einem Bereich von 1,8 V bis 3,6 V mit integrierten Spannungsreglern
  • Gehäuse
    • 64-Pad-QFN (RoHS/vollständig umweltfreundlich)
    • Industrie-Temperaturbereich: -40 °C bis 125 °C

Applikationen

  • ZigBee/IEEE 802.15.4-2011/2006/2003 – Bauteil mit vollständigen und reduzierten Funktionen
  • 2,4-GHz-ISM-Band-Universal-Transceiver mit Mikrocontroller
  • RF4CE, SP100, WirelessHART™, ISM-Applikationen und IPv6/6LoWPAN

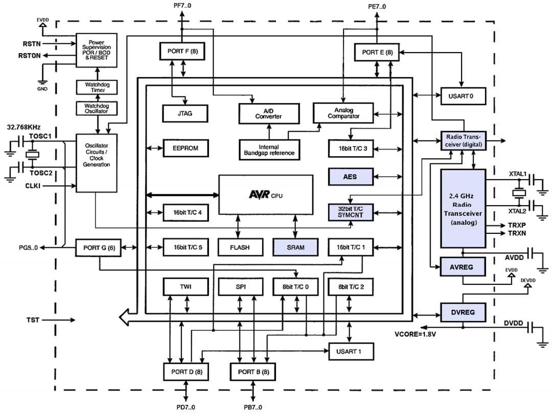
Blockdiagramm

Blockdiagramm - Atmel / Microchip ATmega128RFR2 Drahtloses Modul

Pin-Bezeichnungen

Technische Zeichnung - Atmel / Microchip ATmega128RFR2 Drahtloses Modul
Veröffentlichungsdatum: 2019-03-15 | Aktualisiert: 2023-04-27