Microchip Technology EV23R43A Evaluierungsboard
Das EV23R43A Evaluierungsboard von Microchip Technology ist vollständig bestückt und zur Evaluierung und Demonstration der Funktionen von MIC2129 ausgelegt. Die MIC2129 sind synchrone DC/DC-Abwärtsregler mit adaptiver On-time-Steuerungsarchitektur. Der MIC2129 ist in einem 4 mm x 4 mm großen VQFN-Gehäuse mit 24 Pin und in einem 7,8 mm x6,4 mm großen TSSOP-Gehäuse mit 24 Pin verfügbar. Dieses Evaluierungsboard verfügt über eine interne Bootstrap-Diode, einen internen Bootstrap-LDO und einen wählbaren Leichtlast-Betriebsmodus. Das EV23R43A Evaluierungsboard kann mit einem großen Eingangsbereich von 4,5 V bis 100 V, mit einer einstellbaren Schaltfrequenz von 100 kHz bis 800 kHz und in einem Sperrschichttemperaturbereich von -40°C bis +125°C betrieben werden. Dieses Evaluierungsboard wird für Kommunikations-, Fahrzeug- und Industrieapplikationen verwendet.Merkmale
- Ausgangsspannung Fernerkundung
- Präzisionsfreigabe
- Interne Bootstrap-Diode
- Interner Bootstrap-LDO
- Wählbarer Leichtlast-Betriebsmodus
- Einstellbare Zeit für Soft-Start
- Einstellbarer positiver und negativer Strombegrenzungs-Schwellenwert
- Wählbarer Modus für die Strombegrenzungsmodus (Hiccup, Verriegelt, Zyklus-für-Zyklus)
- Ausgangsüberspannungsschutz
- Interne Kompensation
- Power Good (PG)-Ausgang
Technische Daten
- Großer Eingangsbereich: 4,5 V bis 100 V
- 100 kHz bis 800 kHz anpassbare Schaltfrequenz
- Sperrschichttemperaturbereich: -40 °C bis +125 °C
- Einstellbare Ausgangsspannung: 0,6 V bis DMAX x VIN
- Wählbare Gate-Treiber-Spannung: 5,2 V/7,5 V/10,5 V
Applikationen
- Kommunikation
- Automobil-Applikationen
- Industrieapplikationen
Evaluierungsboard
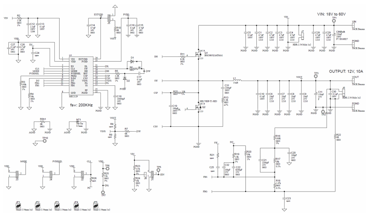
Schaltplan
Veröffentlichungsdatum: 2024-03-22
| Aktualisiert: 2024-05-13
