Der MCP19111 synchrone DC-DC-Abwärtsregler von Microchip kombiniert die Leistung und Leistungsfähigkeit eines analog-basierten Stromreglers mit der Flexibilität einer digital nachbearbeiteten Schnittstelle. Mit einer industrieführenden Analog-Konfigurierbarkeit integriert der MCP19111 einen Analog-Regler mit einem konfigurierbaren Spitzenstrommodus, synchronen MOSFET-Treiber, LDO und vollständig funktionsfähigen PIC® Mikrocontroller. Der integrierte Mikrocontroller ermöglicht ein digitales Frontend, was eine schnelle und einfache Konfiguration und Anpassung dieser Stromversorgungsregler ermöglicht, um die Anforderungen der Zielanwendungen anzupassen.
Merkmale
Einzelkanal
VIN-Bereich: 4,5V bis 32,0V
Integrierter, synchroner MOSFET-Treiber:
Logikpegel-Antrieb (5V)
2A-Quell-/4A-Senk-Antriebsstrom
Vollständig programmierbar (12F Kern)
MPLAB® X-Unterstützung, GUI-konfigurierbar
4K Wort-Flash, 256B RAM
Interne, verstellbare analoge Kompensation
Einstellbare Totzeit-/Strombegrenzung/UVLO/OVLO/…
Schaltfrequenz: 100kHz bis 1,2MHz
Bis zu 12 Allzweck-I/O
PMBus™-/I2C™-Kommunikationsschnittstelle
Master-/Slave-Multi-Phasen-Betrieb
Gehäuse: QFN, 5mm × 5mm, 28-polig
Anwendungsbereiche
Computer
Server
Computer
Integrierte Controller
Verbraucherelektronik
Set-Top-Boxen
Spiele
Kommunikation
Netzwerke
Telekommunikation
Digital-verbessertes Video im Zusammenhang mit Leistungsreglern
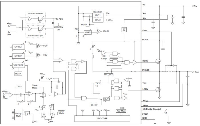
Blockdiagramm
Mouser.com Kommentare
Mouser ist an einem lebhaften und respektvollen Austausch auf seiner Website gelegen. Um eine kooperative Diskussion zu ermöglichen, hinterlassen Sie bitte nur Kommentare, die für die Themen auf dieser Seite relevant sind. Alle Kommentare werden vor der Veröffentlichung überprüft, um sicherzustellen, dass der sprachliche und sachliche Inhalt die Anforderungen erfüllt.
Melden Sie sich nachstehend an, um einen Kommentar zu hinterlassen.