Microchip Technology MCP2542 CAN-FD-Transceiver
Microchip Technology MCP2542 CAN-FD-Transceiver sind als Schnittstelle zwischen einem physikalischen Bus und CAN-Protokoll-Controller ausgelegt. Diese Transceiver sind in der Lage, eine Differential-Sende- und Empfangsfunktion für den CAN-Protokoll-Controller bereitzustellen. Die MCP2542 CAN-FD-Transceiver bestehen aus einer ausgezeichneten Schleifenverzögerungssymmetrie, die Datenraten von bis 8 MBit/s für die CAN-FD unterstützt. Diese Transceiver bieten einen Buffer zwischen den Hochspannungsspitzen und dem CAN-Controller. Die Hochspannungsspitzen werden durch externe Quellen auf dem CAN-Bus erzeugt.Die MCP2542 CAN-FD-Transceiver verfügen über einen niedrigen Standby-Strom von 4 µA, eine Erdschluss-Erkennung, einen automatischen Übertemperaturschutz, Aktivierungsmuster und eine AEC-Q100-Qualifizierung. Diese Transceiver erfüllen die Anforderungen für CAN-FD-Bitraten über 2 MBit/s, elektromagnetische Kompatibilität (EMC), niedrigen Ruhestrom und elektrostatische Entladung (ESD). Zu den typischen Applikationen gehören CAN 2.0 und CAN-FD-Netzwerke in Industrie-, Medizintechnik- sowie Luft- und Raumfahrt-Applikationen.
Merkmale
- Unterstützt die Physical-Layer-Transceiveranforderungen von CAN 2.0 und CAN mit flexibler Datenrate (CAN-FD)
- Optimiert für CAN-FD bei einem Betrieb mit 2 MBit/s, 5 MBit/s und 8 MBit/s
- 120 ns maximale Laufzeitverzögerung
- -10 %/+10 % (2 MBit/s) Schleifenverzögerungssymmetrie
- MCP2542FD/4FD:
- Aktivierungs-CAN-Aktivität, 3,6 µs Filterzeit
- MCP2542WFD/4WFD:
- Aktivierungsmuster (WUP) gemäß ISO-Norm 11898-2:2015, 3,6 Aktivitätsfilterzeit
- Implementiert ISO11898-2:2003, ISO11898-5:2007 und ISO/DIS11898-2:2015
- Qualifizierung:
- AEC-Q100 Rev. G, Klasse 0 (-40 °C bis +150 °C)
- Niedriger Standby-Strom: 4 µA
- VIO-Versorgungspin für die direkte Verbindung zu CAN-Controller und MCUs mit 1,8 V bis 5 V I/O
- CAN-Bus-Pins werden getrennt wenn das Bauteil ausgeschaltet ist:
- Bei einem stromlosen Knoten oder einem Spannungsabfallereignis wird der CAN-Bus nicht geladen
- Das Bauteil wird nicht mit Strom versorgt, wenn VDD und VIO unter die POR-Stufe fallen
- Erdschluss-Erkennung:
- Permanente dominante Erkennung auf TXD
- Permanente dominante Erkennung auf dem Bus
- Automatischer Übertemperaturschutz
- Geeignet für 12 V und 24 V Systeme
- Erfüllt oder übertrifft die strengen Anforderungen von Automotive-Designs:
- Leitungsgeführte Emissionen bei 2 MBit/s mit Gleichtakt-Drosselspule (CMC)
- Direct Power Injection (DPI) bei 2 MBit/s mit CMC
- Erfüllt die SAE J2962/2 „Kommunikations-Transceiver-Qualifikationsanforderungen - CAN“:
- Abgestrahlte Emissionen bei 2 MBit/s ohne CMC
- Hoher ESD-Schutz auf CANH und CANL, erfüllt IEC61000-4-2 bis auf ±13 kV
- Temperaturbereiche:
- Erweiterter Umgebungstemperaturbereich von –40 °C bis 125 °C
- Hochtemperaturbereich: -40 °C bis 150 °C
Applikationen
- CAN 2.0- und CAN-FD-Netzwerke in:
- Automotive
- Industrie
- Luft- und Raumfahrt
- Medizintechnik
- Unterhaltungselektronik
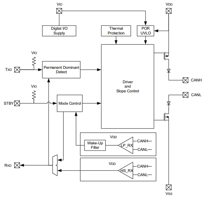
Blockdiagramm
Typische Applikations-Schaltungen
Veröffentlichungsdatum: 2019-01-20
| Aktualisiert: 2023-05-09
