Microchip Technology MIC2128 Synchroner Abwärtsregler
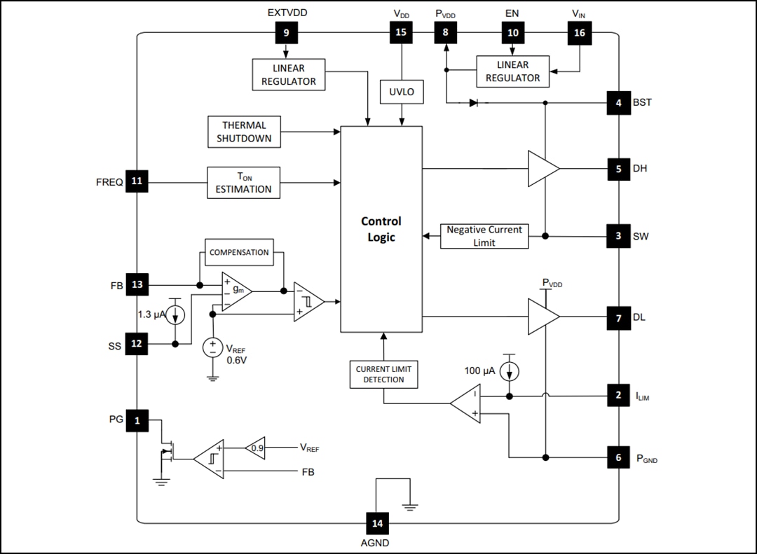
Der synchrone Abwärtsregler MIC2128 von Microchip Technology verfügt über eine einzigartige adaptive On-Time-Steuerungsarchitektur. Der MIC2128 arbeitet über einen Eingangsspannungsbereich von 4,5 V bis 75,0 V und für zur Versorgung von Lastströmen von bis zu 25 A (thermisch begrenzt) verwendet werden. Die Ausgangsspannung ist einstellbar bis 0,6 V mit einer garantierten Genauigkeit von ±1 %. Das Gerät arbeitet mit einer programmierbaren Schaltfrequenz von 270 kHz bis 800 kHz.Der MIC2128 von Microchip Technology verfügt über einen externen Sanftanlauf-Pin (Soft Start, SS), der es dem Benutzer ermöglicht, die Ausgangs-Sanftanlaufzeit zur Reduzierung des Einschaltstroms während des Starts einzustellen. Der MIC2128 verfügt über einen Bootstrap-Hilfs-LDO, der die Systemeffizienz durch die Versorgung der internen Schaltung des MIC2128 und der Gate-Treiber mit Bias-Strom vom Ausgang des Wandlers verbessert. Ein Logikpegel-Freigabesignal (EN) kann verwendet werden, um den Controller zu aktivieren oder zu deaktivieren. Der MIC2128 kann monoton in einen vorgespannten Ausgang starten. Der MIC2128 verfügt über ein Open-Drain-Power-Good-Signal (PG), das signalisiert, wenn der Ausgang geregelt ist, und für einfache Sequenzierungszwecke der Stromversorgung verwendet werden kann.
Der MIC2128 bietet eine vollständige Suite von Schutzfunktionen zur Gewährleistung eines sicheren Betriebs des ICs bei Fehlerbedingungen. Diese beinhalten eine Unterspannungssperre, die den ordnungsgemäßen Betrieb unter Stromausfallbedingungen gewährleistet, eine Kurzschlusssicherung im „Hiccup”-Modus und eine thermische Abschaltung. Der MIC2128 ist in einem 16-poligen VQFN-Gehäuse (Very Thin Quad Flat No-lead) von 3 mm x 3 mm erhältlich, und verfügt über einen Betriebstemperaturbereich von -40 °C bis +125 °C.
Merkmale
- Hyper Speed Control® -Architektur
- Hohes Umwandlungsverhältnis von Eingangs- zu Ausgangsspannung
- Mit jedem Kondensator (Capacitor™) stabil
- Extrem schnelles Last-Einschwingverhalten
- Eingangsspannung: 4,5 V bis 75 V
- Einstellbare Ausgangsspannung von 0,6 V bis 30 V
- Programmierbare Schaltfrequenz: 270 kHz bis 800 kHz
- Extern programmierbarer Soft-Start
- Freigabeeingang und Power-Good-Ausgang
- Integrierter 5-V-Regler für Einzelversorgungsbetrieb
- Zusätzlicher Bootstrap-LDO
- Integrierte Bootstrap-Diode
- Programmierbare Strombegrenzung und „Hiccup“-Modus-Kurzschluss-Sicherung
- Interne Kompensation und thermische Abschaltung
- Unterstützt sicheren Start in den vorgespannten Ausgang
- Sperrschichttemperaturbereich: -40 °C bis +125 °C
- VQFN-16-Gehäuse
- Gehäuseabmessungen: 3 mm x 3 mm
Applikationen
- Netzwerk-/Telekommunikationsausstattung
- Basisstationen und Server
- Verteilte Stromversorgungssysteme
- Industrielle Stromversorgungen
Blockdiagramm
Typische Applikations-Schaltung
