Microchip Technology MIC24055 Schaltspannungsregler
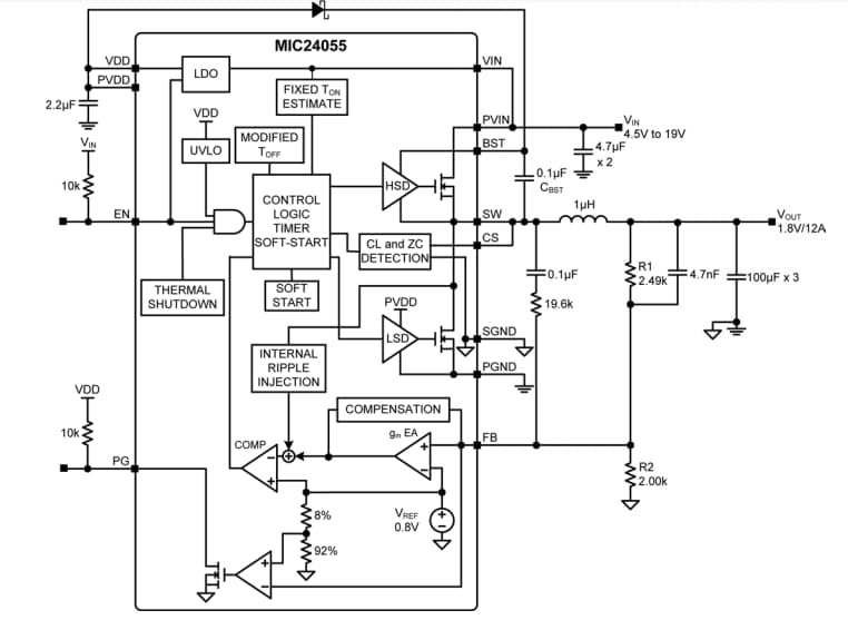
Der Micrel/Microchip Technology MIC24055 Schaltspannungsregler ist ein synchroner Hochfrequenz-Abwärtsregler, der über eine einzigartige adaptive On-Time-Steuerungsarchitektur verfügt. Die Hyper Speed Control™ lässt extrem schnelle Transienten bei gleichzeitiger Reduzierung der Ausgangskapazität zu und ermöglicht einen Betrieb mit hoher VIN und niedriger VOUT. Der Schaltspannungsregler verfügt über eine adaptive tON-Welligkeitssteuerungs-Architektur, welche die Vorteile eines Festfrequenzbetriebs und eines schnellen Einschwingverhaltens in einem einzigen Bauteil vereint.Dieser Regler bietet eine vollständige Suite von Schutzfunktionen zur Gewährleistung eines sicheren Betriebs des ICs bei Fehlerbedingungen. Der MIC24055 Spannungsregler wird bei einem Eingangsversorgungsbereich von 4,5 V bis 19 V, einem geregelten Ausgangsstrom von 12 A und einer Schaltfrequenz von 600 kHz betrieben. Zu den typischen Applikationen gehören Server, Workstations und Basisstationen.Merkmale
- Hyperspeed-Steuerungs-Architektur ermöglicht:
- Hoher Delta-V-Betrieb (VIN = 19 V und VOUT = 0,8 V)
- Kleine Ausgangskapazität
- Eingangsspannungsbereich: 4,5 V bis 19 V
- Ausgangsstrom: bis zu 12 A
- Wirkungsgrad: bis zu 95 %
- Einstellbarer Ausgang: 0,8 V bis 5,5 V
- Rückkopplungsgenauigkeit: ±1 %
- Any Capacitor™-stabil mit ESR von Null bis hoch
- Schaltfrequenz: 600 kHz
- Keine externe Kompensation
- Power-Good-Ausgang (PG)
- Strombegrenzung mit Foldback und „Hiccup-Modus“-Kurzschluss-Sicherung
- Unterstützt ein sicheres Einschalten in einen vorgespannten Bereich
- Erhältlich in einem 28-Pin-QFN-Gehäuse
Applikationen
- Server und Workstations
- Router, Schalter und Telekommunikationsausstattung
- Basisstation
Blockdiagramm
Applikations-Schaltungsdiagramm
Leistungsdiagramm
Veröffentlichungsdatum: 2019-12-31
| Aktualisiert: 2023-06-13
