Microchip Technology MIC3223 Evaluierungsboard (ADM00939)

Das Microchip Technology MIC3223 Evaluierungsboard (ADM00939) ermöglicht die Demonstration und Evaluierung des MIC3223 Hochleistungs-Aufwärts-LED-Treibers mit integriertem FET. Der MIC3223 ist ein konstanter Konstantstrom-Aufwärts-LED-Treiber, der eine Kettenreihe von Hochleistungs-LEDs ansteuern kann. Der MIC3223 kann für Universal-Beleuchtungen, als Lampenersatz, für die Gartenpfadbeleuchtung und andere Halbleiterbeleuchtungs-Applikationen verwendet werden.

Das MIC3223 Evaluierungsboard (ADM00939) ist für den Betrieb als Aufwärtswandler konfiguriert, bei dem die Ausgangsspannung größer als die Eingangsspannung sein muss. Es ist wichtig, dass die Durchlass-Spannungsabfälle der LED-Ketten größer als die Eingangsspannung sind, da bei abgeschaltetem Wandler der Eingang über die Induktivität (L1) und Diode (D1) mit dem Ausgang verbunden ist. VIN wird wirksam über alle LEDs angelegt und wird eingeschaltet wenn die Summe des Durchlass-Spannungsabfalls der LED-Kette nicht größer als VIN ist. Für einen vollständigen Verdunkelungs-Taktzyklus wird einfach DIM-IN auf 5 V gezogen.

Merkmale

  • Evaluierungsplattform für den MIC3223 Hochleistungs-Aufwärts-LED-Treiber
  • Überspannungsschutz (OVP)
  • Konfigurierbar für PWM-Verdunkelung/keine PWM-Verdunkelung
  • VIN: 6 V bis 20 V
  • Ausgangsspannung: 18 V bis 25 V
  • Unterstützte LEDs: maximal 9
  • LED-Strom: 0,2 A bis 0,5 A
  • Schaltfrequenz: 1 MHz

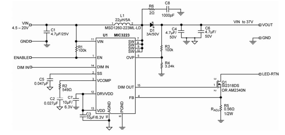
Schaltplan

Schaltplan - Microchip Technology MIC3223 Evaluierungsboard (ADM00939)
Veröffentlichungsdatum: 2019-02-07 | Aktualisiert: 2023-05-12