Microchip Technology MIC4605 Gate-Treiber
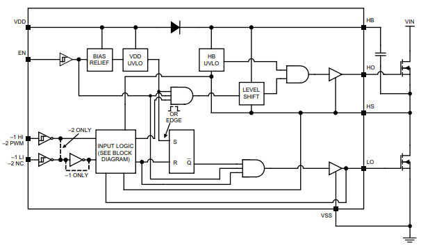
Microchip Technology MIC4605 Gate-Treiber sind 85-V-Halbbrücken-MOSFET-Treiber mit adaptiver Totzeit und Durchzündungsschutz. Diese adaptive Totzeitschaltung überwacht die Halbbrücken- und Low-Side-MOSFET-Übergänge, um die Leistungseffizienz zu maximieren. Die Durchzündungsschutz-Schaltung verhindert fehlerhafte Eingänge und Störungen, die durch das gleichzeitige Einschalten beider MOSFETs entstehen würden. Die MIC4605 Gate-Treiber bieten einen großen Betriebsversorgungsspannungsbereich von 5,5 V bis 16 V zur Maximierung des Systemwirkungsgrads. Die niedrige Spannung ermöglicht längere Laufzeiten in batteriebetriebenen Applikationen. Dieser einstellbare Gate-Drive versetzt die Spannung des Gate-Drive auf VDD für einen optimalen MOSFET RDS(ON) und reduziert durch den RDS(ON) des MOSFETs den Leistungsverlust. Die Gate-Treiber sind in einem 8-Pin-SOIC-Gehäuse und einem winzigen 10-Pin-TDFN-Gehäuse verfügbar und werden in einem Temperaturbereich von -40 °C bis +125 °C betrieben. Zu den typischen Applikationen gehören Lüfter, Wechselrichter und E-Bikes.Merkmale
- Gate-Drive-Versorgungsspannungsbereich: 5,5 V bis 16 V
- Erweiterte adaptive Totzeit
- Intelligenter Durchzündungsschutz:
- MIC4605-1: Dual-TTL-Eingänge
- MIC4605-2: Einzel-PWM-Eingang
- Freigabeeingang für Ein-/Aus-Steuerung
- On-Chip-Bootstrap-Diode
- Schnelle Ausbreitungszeiten: 35 ns
- Antrieb einer Last von 1.000 pF mit Anstiegs- und Abfallzeiten von 20 ns
- Geringer Stromverbrauch: 135 µA Ruhestrom
- Separater High- und Low-Side-Unterspannungsschutz
- Betriebstemperaturbereich: -40 °C bis +125 °C
- AEC-Q100-qualifiziert für das SOIC-Gehäuse
Applikationen
- Lüfter
- Wechselrichter
- Hochspannungs-Abwärtsregler
- Halb-, Voll- und 3-Phasen-Brücken-Motortreiber
- Haushaltsgeräte
- E-Bikes
- Fahrzeuge
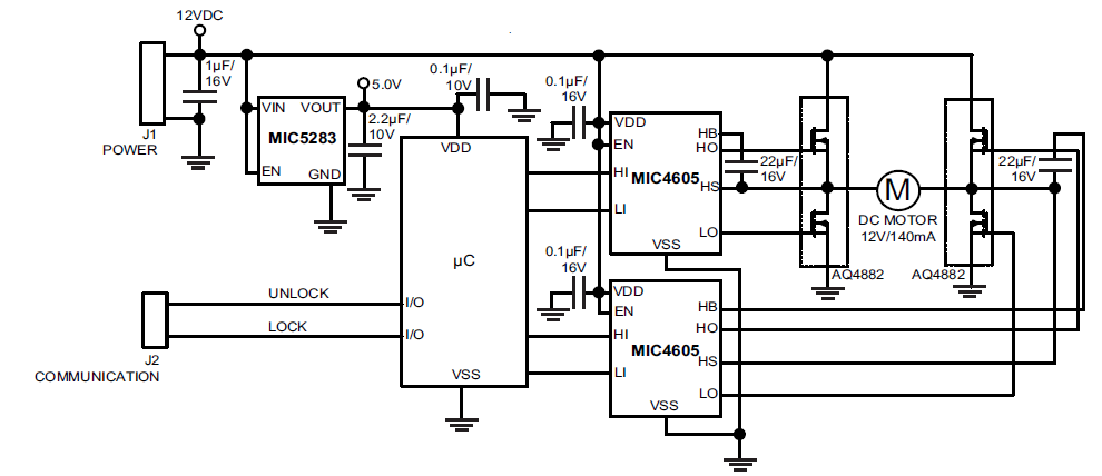
Typisches Applikations-Schaltungsdiagramm
Blockdiagramm
Veröffentlichungsdatum: 2019-12-31
| Aktualisiert: 2023-10-09
