Microchip Technology WILCS02 Wi-Fi®-Netzwerk-Controller-ICs/-Module

Microchip Technology WILCS02 Wi-Fi® -Netzwerk-Controller-Module sind vollständig HF- und Wi-Fi Alliance™-zertifizierte drahtlose Module, die auf dem WILCS02IC Einzelchip-2,4 GHz und IEEE® 802.11b/g/n-konformer IC basieren. Der WILCS02IC verfügt über einen integrierten Hochleistungsverstärker (HPA), einen rauscharmen Verstärker (LNA) und Hochfrequenzschalter (HF) für die TX/RX-Steuerung. Der WILCS02IC ist ein Link-Controller-IC mit einem hardwarebasierten Sicherheitsbeschleuniger. Das WILCS02IC und WILCS02 Modul wird mit einer einzelnen Versorgungsspannung VDD und VDDIO (3,3 V typisch) betrieben.

Das WILCS02 Modul von Microchip Technology bietet einen sicheren digitalen Eingangsausgang (SDIO) oder eine Serielle Peripherieschnittstelle (SPI) zur Verbindung mit dem Host-Controller. Es ist entweder mit einer On-Board-Leiterplattenantenne (PCB) oder einem U.FL-Steckverbinder für eine externe Antenne verfügbar.

Merkmale

  • Konform mit IEEE 802.11b/g/n Einzelraumstrom von 20 MHz-Kanalbandbreite
  • Geschützter Management Frame (PMF) wird in Hardware gehandhabt, WPA3-Unterstützung
  • Integrierter Leistungsverstärker (PA), TX/RX-Schalter und Leistungsmanagement
  • Interner Flash-Speicher (bis zu 2 MB) zur Speicherung der FirmWare
  • Unveränderbares sicheres Hochfahren mit hardware-root-of-trust
  • Sicherheit
    • Hardware-beschleunigte Sicherheitsmodi (CryptoMaster) mit integrierter DMA-Unterstützung (Direct Memory Access, DMA)
      • Verschlüsselungsmodule [Advanced Encryption Standard (AES) und Triple Data Encryption Standard (TDES) mit verschiedenen NIST-Betriebsmodi]; elektronisches Codebuch (EZB), Cypher-Blockverkettung (CBC), Zählermodus (CTR), Verschlüsselungs-Feedback-Modus (CFB) und Ausgangsrückkopplungsmodus (OFB); 128 B, 192b und 256 B AES Schlüsselgrößen
      • SHA-1/SHA-2-, AES-GCM- (Galois/Zähler-Modus) und HMAC/AES-CMAC-Authentifizierungs-engines
      • On-chip-Oszillator für nicht-deterministischen Zufallsnummerngenerator (NDRNG)
    • Universal-public-key-Krypto-engine, die die folgenden Algorithmen unterstützt
      • Elliptische Kurven-Kryptografie (ECC)/ECDH/ECDSA mit standard-NIST-prime-Kurven bis zu 521-bit, Curve25519 und Ed25519
      • RSA bis zu 2.048-bit-Schlüssel
  • Unterstützt host-unterstütztes Firmware-Seitenloading
  • Hardware-basierte IEEE 802.15.2-konforme Packet Traffic Arbitration (PTA) 3-Draht-Schnittstelle für Wi-Fi-/BLUETOOTH® -Koexistenz
  • SDIO-/SPI-host-Schnittstelle auf einem unterstützten Linux host-system
  • Sicheres Bauteil-Firmware-Upgrade (DFU)
  • Betriebsbedingungen
    • WILCS02IC
      • Betriebsspannung VDD und VDDIO: 3,0 V bis 3,6 V, 3,3 V (typisch)
      • -40 °C bis +105 °C Betriebstemperaturbereich
    • WILCS02 Modul
      • Betriebsspannung VDD und VDDIO: 3,0 V bis 3,6 V, 3,3 V (typisch)
      • -40 °C bis +85 °C Betriebstemperaturbereich
  • Ausführungen
    • PCB-Antenne (WILCS02PE)
    • U.FL-Steckverbinder für externe Antenne (WICS02UE)
  • Gehäuseoptionen
    • 48-pin-VQFN (Very Thin Quad Flat No-lead), 7 mm x 7 mm x 0,9 mm (WILCS02IC)
    • 28-pin-SMD-Gehäuse mit HF-Abschirmung oben, 21,7 mm x 14,7 mm x 2,1 mm (WILCS02-Modul)
  • Zertifizierungen
    • WILCS02 Modul zertifiziert nach FCC-, ISED-, UKCA- und CE-Funkregelungen und Wi-Fi-Alarm™
    • RoHS und REACH konform

Applikationen

  • Smart-Fabriken und Steuergeräte
  • Sicherheitssysteme und CCTV
  • Smart-Moments/Beleuchtung und Smart-Schlösser
  • Computer, WLAN-Dongles und Protokollüberbrückung
  • Fernbedienung
  • Tragbare Smart-Geräte
  • Industrielle Steuerung

Blockdiagramm

Blockdiagramm - Microchip Technology WILCS02 Wi-Fi®-Netzwerk-Controller-ICs/-Module

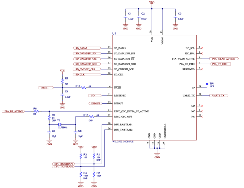
Verbindungs- und Schnittstellendiagramm

Schaltungsanordnung - Microchip Technology WILCS02 Wi-Fi®-Netzwerk-Controller-ICs/-Module
Veröffentlichungsdatum: 2024-11-11 | Aktualisiert: 2025-06-26