Mikroe MIKROE-3330 Proximity 7 Click

Mikroe MIKROE-3330 Proximity 7 Click is a click board that senses advanced proximity and ambient light. This Mikroe click comes with onboard Broadcom (Avago Technologies) ADPS9930 digital ambient and proximity sensor. This ADPS9930 digital IC incorporates two Photo-Diodes (PD) and an IR LED that is driven by a proprietary LED driver circuit. The Proximity 7 click offers accurate proximity detection for 100mm maximum distance. This click comes with an extensive interrupt engine that allows firmware optimization. The Proximity 7 click features high dynamic range that offers dim light and bright light usage. Typical applications include Ambient Light Sensing (ALS), PC and laptop monitors, embedded displays, and proximity-activated short-range security.

Features

  • Advanced proximity and ambient light sensing
  • Onboard ADPS9930 digital sensor IC
  • Proprietary LED current driving technique
  • Huge dynamic range
  • Extensive interrupt engine
  • Supported by a mikroSDK compliant library
  • Low power consumption that can be tuned further
  • I2C interface
  • 3.V and 5V input voltage

Applications

  • Ambient Light Sensing (ALS)
  • PC and laptop monitors
  • Point Of Sale (POS) displays
  • Embedded displays
  • Proximity-activated short-range security

Proximity 7 Click Overview

Mikroe MIKROE-3330 Proximity 7 Click

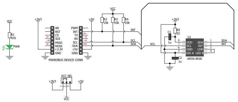
Proximity 7 Click Schematic

Mikroe MIKROE-3330 Proximity 7 Click
Veröffentlichungsdatum: 2019-05-02 | Aktualisiert: 2023-09-29