Mikroe MIKROE-3197 3D HALL 5 Click

Das MikroElektronika MIKROE-3197 3D HALL 5 Click ist ein genaues Magnetfeld-Sensor-Click Board™. Dadurch eignet sich das Click Board hervorragend für die Messung der Stärke des magnetisches Felds über drei senkrechte Achsen. Hervorragende Merkmale wie einen embedded Selbsttest und einen wählbaren Leistungsmodus machen dieses Bauteil eine ausgezeichnete Wahl für verschiedene IoT-Applikationen. Die internen nichtflüchtigen Speicher enthalten Kalibrierungsparameter, wodurch das Click Board™ als räumlicher Magnetsensor mit hoher Genauigkeit eingesetzt werden kann.

Das MIKROE-3197 5 Click von MikroElektronika ist mit dem stromsparenden IIS2MDCTR 3D-Magnetsensor-IC von STMicroelectronics ausgestattet. Der IIS2MDCTR verfügt über ein separates Hall-Sensorelement auf jeder Achse, wodurch eine sehr genaue und zuverlässige Messung der magnetischen Feldstärke ermöglicht wird. Dies ist in einem 3D-Bereich und bietet dadurch eine Grundlage für genaue Positionsberechnungen. Mit zwei Industriestandard-Schnittstellen (I2C und SPI) unterstützt der IIS2MDCTR Kommunikationsprotokolle. Das Bauteil kann nur mit 3,3V-MCUs betrieben werden und ist so eingestellt, dass es standardmäßig über I2C arbeitet. Darüber hinaus ist es bereits mit den Pull-up-Widerständen ausgestattet.

Merkmale

  • Embedded Selbsttest
  • Unterstützung für Harteisenausgleich
  • Wählbarer Leistungsmodus
  • 16-Bit-Datenausgang
  • Großer Dynamikbereich der Messung (±50 Gauss)
  • I2C- und SPI-Schnittstelle

Applikationen

  • Positionserkennung
  • Berührungslose Knöpfe
  • Encoder
  • Schalter und Potentiometer

Board-Layout

Tabelle - Mikroe MIKROE-3197 3D HALL 5 Click

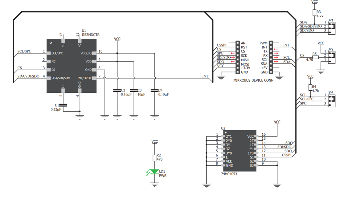
Schaltplan

Schaltplan - Mikroe MIKROE-3197 3D HALL 5 Click
Veröffentlichungsdatum: 2018-11-08 | Aktualisiert: 2022-08-15