Mikroe MIKROE-1988 Color 2 Klick
Mikro Elektronika MIKROE-1988 Color 2 Klick verfügt über den Intersil ISL29125 RGB-Farblichtsensor auf dem Board. Der ISL29125 erkennt Rot, Grün und Blau in einer Vielzahl von Lichtverhältnissen. Der Farbsensor ist ein 16-Bit RGB-Sensor mit Auflösungsdaten in einem Messbereich von 5,7 m Lux bis 10.000 Lux. Sowohl der Bereich als auch die Ausgangsauflösung sind wählbar (schmalere oder größere Bandbreite, 12 und 16 Bit).An IR blocking filter is incorporated which allows the Color 2 click to work under a dark glass cover. Artificial light sources with 50Hz and 60Hz flicker are rejected by the integrated ADC.
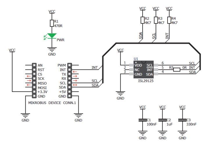
The board communicates with the target MCU through the mikroBUS™ I2C interface (SCL and SDA pins). A programmable interrupt pin is also available. The board is designed to use a 3.3V power supply only.
Merkmale
- Intersil ISL29125 16-bit RGB color sensor
- 5.7m lux -10,000 lux range
- IR blocking filter
- Selectable resolution
- ADC rejects 50Hz and 60Hz flicker from artificial sources
- Ready-to-use examples save development time
- I2C interface
- Supported in all Mikroe compilers
Applikationen
- Ambient light color detector
- Dynamic display color balancing
- OLED display aging compensation
Schematic
Videos
Veröffentlichungsdatum: 2016-08-24
| Aktualisiert: 2022-03-11
